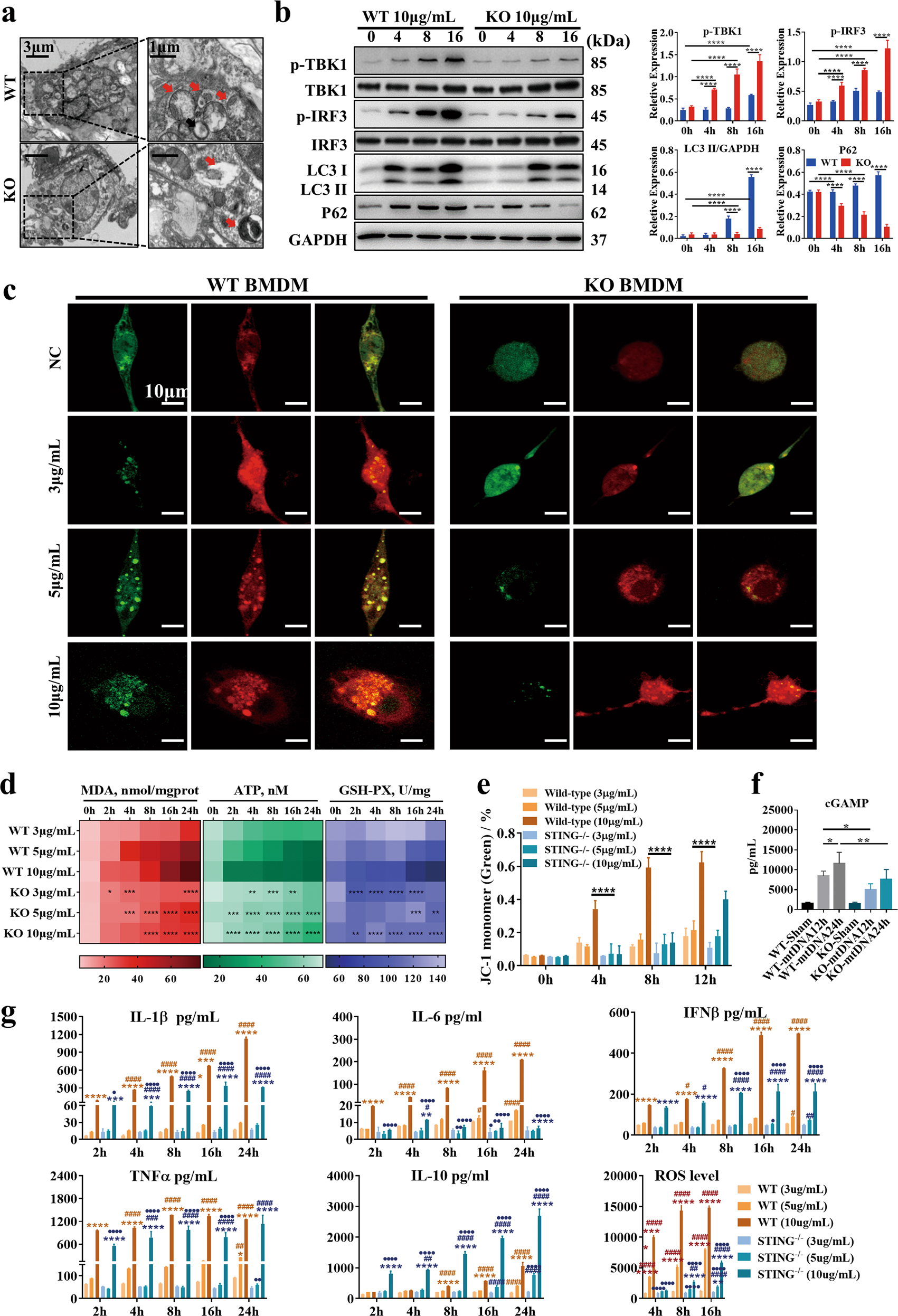
Fig. 3: mtDNA impairs the completion of autophagy in a manner dependent on STING activation.

a Representative electron microscopic images of autophagic vesicles in BALF macrophages from WT or knockout mice after stimulation with 10 μg/mL mtDNA. b Western blot analysis of STING and autophagy signaling in BMDMs after 0, 4, 8, and 16 h of stimulation with 10 μg/mL mtDNA. c Representative fluorescent images of BMDMs transfected with pMRX-IP-GFP-LC3-RFP-LC3ΔG and treated with 3, 5, or 10 μg/mL mtDNA. d MDA, ATP, and GSH-PX content of BMDMs after stimulation with 3, 5, and 10 μg/mL mtDNA for 2, 4, 8, 16, and 24 h. e The proportions of monomeric JC-1. f Quantification of intracellular cGAMP levels in BMDMs after stimulation with 10 μg/mL mtDNA for 12 and 24 h. Two-tailed Student’s t-test was used to determine statistical significance, *p < 0.05; **p < 0.005; ***p < 0.0001. ns not significant. g The levels of cytokines in the supernatant and intracellular ROS were assayed after stimulation with 3, 5, and 10 μg/mL mtDNA for 2, 4, 8, 16, and 24 h. Each panel shown represents the mean ± SD. •The STING−/− group was compared with the WT group at the same time point and concentration, • < 0.05; •• < 0.01; ••• < 0.001; •••• < 0.0001; #stimulation with the same concentration of mtDNA, each time point was compared with 2 h in the same cell type, # < 0.05; ## < 0.01; ### < 0.001; #### < 0.0001; *At the same time, point, the effects of different concentrations of mtDNA were compared with those of the lowest concentration of mtDNA in the same cell type, * < 0.05; ** < 0.01; *** < 0.001; **** < 0.000. One-way ANOVA followed by Tukey’s multiple comparisons test was performed.