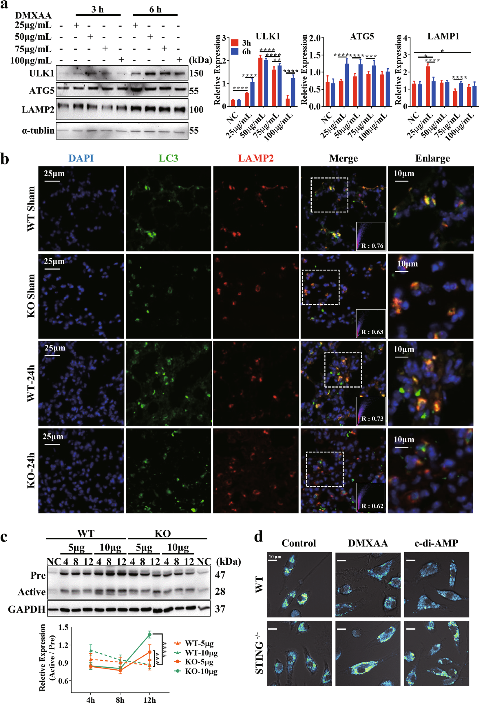
Fig. 4: Activation of the STING pathway affects lysosomal acidification.

a Western blot analysis of autophagy-related proteins in RAW264.7 cells after 3 and 6 h of stimulation with 25, 50, 75, and 100 μg/mL DMXAA. Two-tailed Student’s t-test was used to determine statistical significance, *p < 0.05; **p < 0.005; ***p < 0.0001. ns not significant. b Colocalization analysis of LC3 and LAMP2 in the lungs of mice after mtDNA administration. c Western blot analysis of cathepsin D in BMDMs at 4, 8, and 12 h after stimulation with 5 and 10 μg/mL mtDNA. One-way ANOVA followed by Tukey’s multiple comparisons test was performed. d Representative images showing a lysosomal pH probe in RAW264.7 cells. Cells were transfected with control siRNA or TBK1 siRNA 24 h before control or DMXAA treatment.