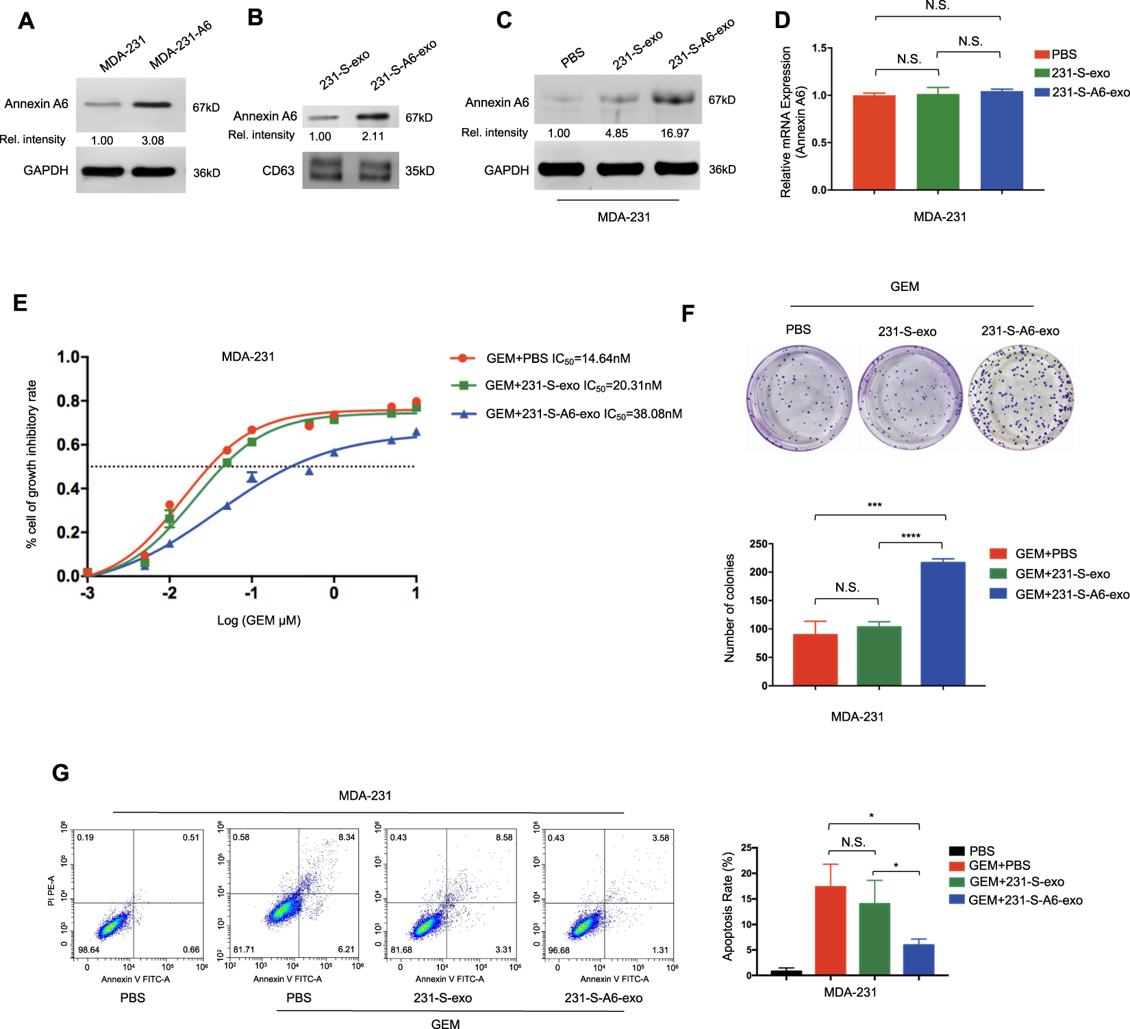
Fig. 3: Chemoresistant cell-derived exosomes enhance gemcitabine (GEM) resistance via exosomal annexin A6 (ANXA6) upregulation.

A The Annexin A6 (ANXA6) was overexpressed in the ANXA6 stably overexpressing MDA-231 cells (MDA-231-A6). B ANXA6 was overexpressed in MDA-231-A6 cell-derived exosomes (231-S-A6-exo). C MDA-231 cells were pre-treated with PBS, 231-S-exo, or 231-S-A6-exo for 24 h and then subjected to western blotting. D qRT-PCR analysis of ANXA6 levels in MDA-231 cells treated with PBS, 231-S-exo, or 231-S-A6-exo for 24 h. E IC50 values determined using the CCK-8 assay in MDA-231 cells treated with GEM + PBS, GEM + 231-S-exo, or GEM + 231-S-A6-exo for 48 h. F Colony formation in MDA-231 cells treated with GEM + PBS, GEM + 231-S-exo, or GEM + 231-S-A6-exo for 24 h and incubated for 7 days. G Flow cytometric analyses of apoptosis in MDA-231 cells exposed to PBS, GEM + PBS, GEM + 231-S-exo, or GEM + 231-S-A6-exo for 24 h. All the experiments were repeated three times, and the representative ones are presented. Quantitative data are presented as the mean ± SD of triplicate experiments. *P < 0.05, **P < 0.01, ***P < 0.001, and ****P < 0.0001.