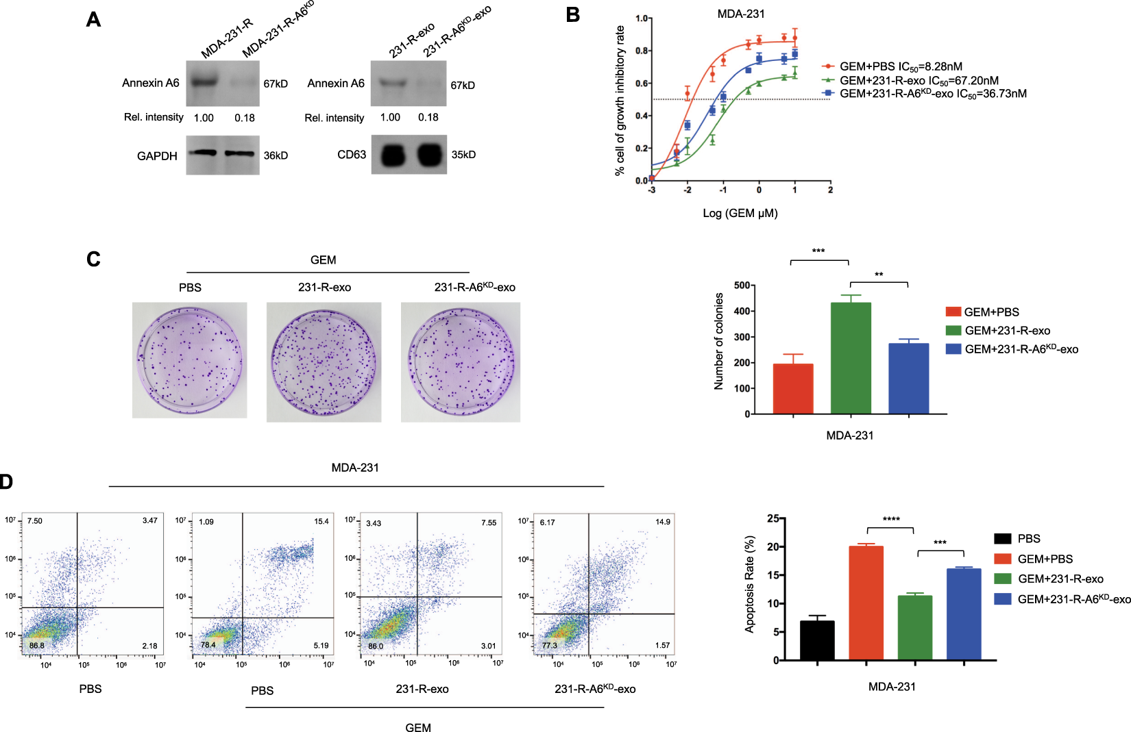
Fig. 4: Knockdown Annexin A6 (ANXA6) rescues exosome-induced gemcitabine resistance.

A ANXA6 expression was reduced in ANXA6-knockdown MDA-231-R cells (MDA-231-R-A6KD) and their exosomes (231-R-A6KD-exo). B IC50 values determined using the CCK-8 assay in MDA-231 cells treated with GEM + PBS, GEM + 231-R-exo, or GEM + 231-R-A6KD-exo for 48 h. C Colony formation in MDA-231 cells treated with GEM + PBS, GEM + 231-R-exo, or GEM + 231-R-A6KD-exo for 24 h and incubated for 7 days. D Flow cytometric analyses of apoptosis in MDA-231 cells treated with PBS, GEM + PBS, GEM + 231-R-exo, or GEM + 231-R-A6KD-exo for 24 h. All experiments were repeated three times, and the representative results are presented. Quantitative data are presented as the mean ± SD of triplicate experiments. P < 0.05, **P < 0.01, ***P < 0.001, and ****P < 0.0001.