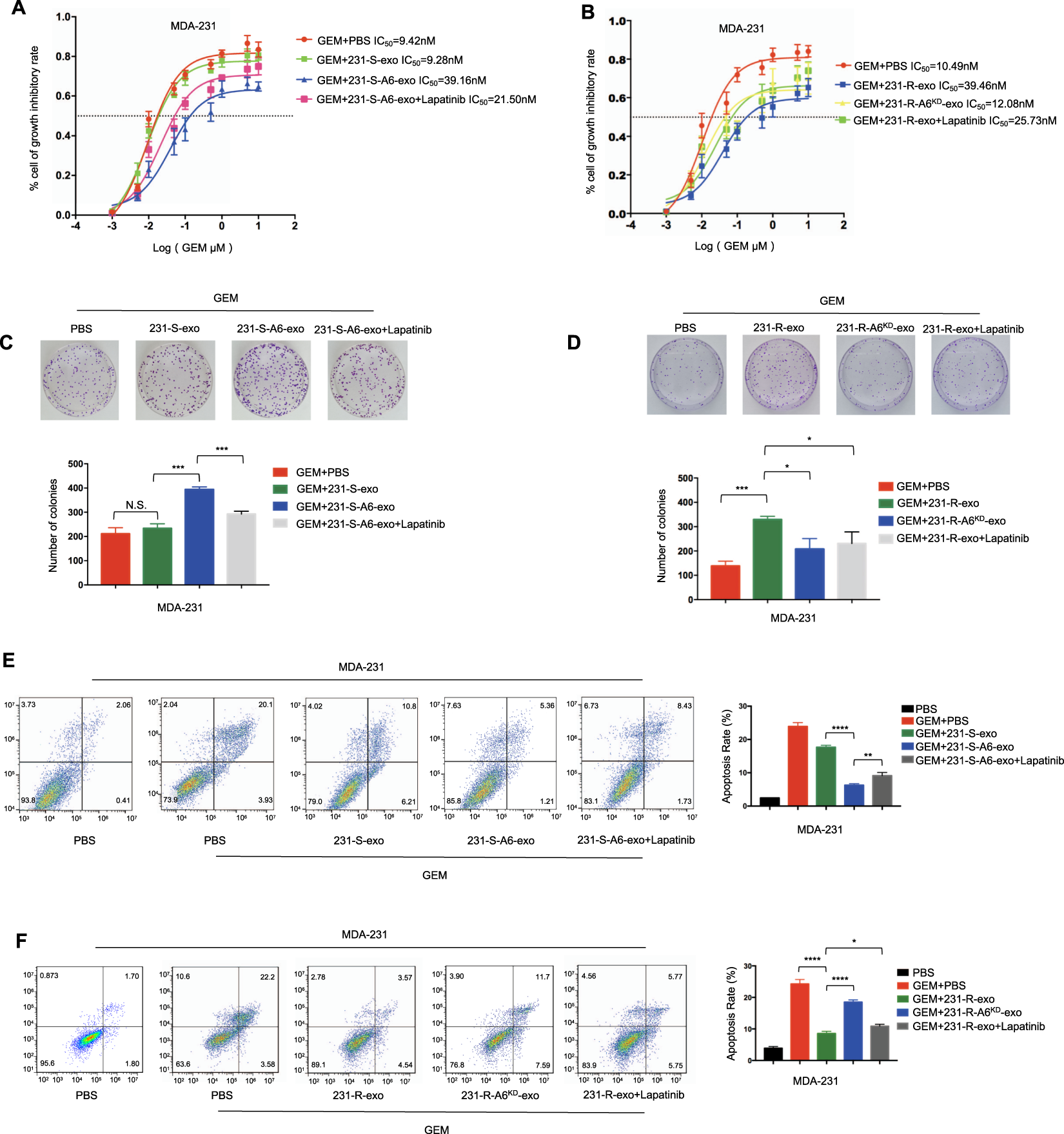
Fig. 6: EGFR-TKI reverses gemcitabine (GEM) resistance induced by exosomal ANXA6.

A, B IC50 values determined using the CCK-8 assay in MDA-231 cells treated with GEM + PBS, GEM + 231-S-exo, GEM + 231-S-A6-exo, and GEM + 231-S-A6-exo + lapatinib for 48 h or GEM + PBS, GEM + 231-R-exo, GEM + 231-R-A6KD-exo, and GEM + 231-R-exo + lapatinib for 48 h. C, D Colony formation in MDA-231 cells treated with GEM + PBS, GEM + 231-S-exo, GEM + 231-S-A6-exo, or GEM + 231-S-A6-exo + lapatinib for 24 h and incubated for 7 days or GEM + PBS, GEM + 231-R-exo, GEM + 231-R-A6KD-exo, or GEM + 231-R-exo + lapatinib for 24 h and incubated for 7 day. E, F Flow cytometric analyses of apoptosis in MDA-231 cells treated with PBS, GEM + PBS, GEM + 231-S-exo, GEM + 231-S-A6-exo, or GEM + 231-S-A6-exo + lapatinib for 24 h or PBS, GEM + PBS, GEM + 231-R-exo, GEM + 231-R-A6KD-exo, or GEM + 231-R-exo + lapatinib for 24 h. All experiments were repeated three times, and the representative results are presented. Quantitative data are presented as the mean ± SD of triplicate experiments. *P < 0.05, **P < 0.01, ***P < 0.001, and ****P < 0.0001.