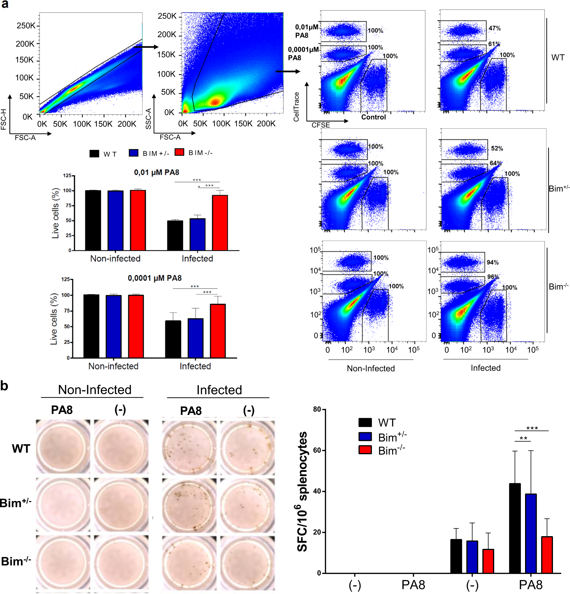
Fig. 4: Bim−/− mice have impaired antigen-specific CD8+ T cells response against T. cruzi in the acute phase of infection.
From: Absence of Bim sensitizes mice to experimental Trypanosoma cruzi infection

C57BL/6 WT, Bim+/−, and Bim−/− mice were inoculated i.p. with 1 × 104 trypomastigotes of the Y strain of T. cruzi. A Eight days after infection, mice were inoculated with 3 × 107 splenocytes divided into three populations (1:1:1) stained with 1 μM of CFSE (control), 1 μM of CellTrace violet (CTVlow - pulsed with 0.0001 μM of PA8 peptide) and 10 μM of Cell trace (CTVhi - pulsed with 0.01 μM of PA8 peptide). Sixteen to twenty hours after cell transfer splenocytes were harvested and specific lysis of target cells was determined by flow cytometry. B The frequency of IFN-γ producing cells was measured ex vivo in the presence of PA8 peptide by ELISPOT assay. SFC (Spot forming cells). The results are expressed as the media and standard deviation of five animals for the infected group and three animals for the non-infected group. The results are representative of three independent experiments. Statistical analysis was performed using two-way ANOVA, followed by Bonferroni post-test. **p < 0.01, ***p < 0.001.