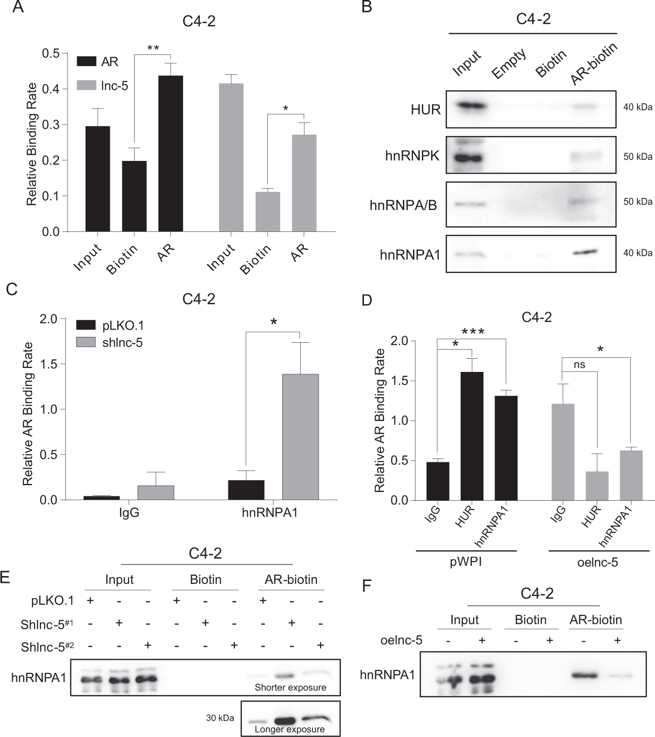
Fig. 5: The lnc-OPHN1-5 (lnc-5) influences the AR mRNA interaction with RNA-binding protein (RBP) hnRNPA1 and ribosome RNA 18S.

A RNA immunoprecipitation (RIP) assay by pull-down of AR mRNA using its specific biotin showed that AR directly interacted with lnc-5 in C4-2 cells determined by reverse transcription-polymerase chain reaction (RT-PCR). B RIP and western blotting (WB) assays showed that AR mRNA directly interacted with four RBPs, including hnRNPA1, HUR, hnRNPK, and hnRNPA/B. C, D RIP assay by pull-down of hnRNPA1 showed that knocking down lnc-5 (shlnc-5) increased the interaction between AR mRNA and hnRNPA1 (C) while their interaction could be suppressed (D) by ectopic lnc-5 (oelnc-5) expression in C4-2 cells determined by RT-PCR assay. E, F RIP assay by pull-down of AR mRNA biotin showed that shlnc-5 (with shlnc-5#1 and shlnc-5#2) increased the interaction between AR mRNA and hnRNPA1 while their interaction could be suppressed by oelnc-5 expression in C4-2 cells determined by RIP and WB assays. *P < 0.05; **P < 0.01, ***P < 0.001; ns, no significant difference.