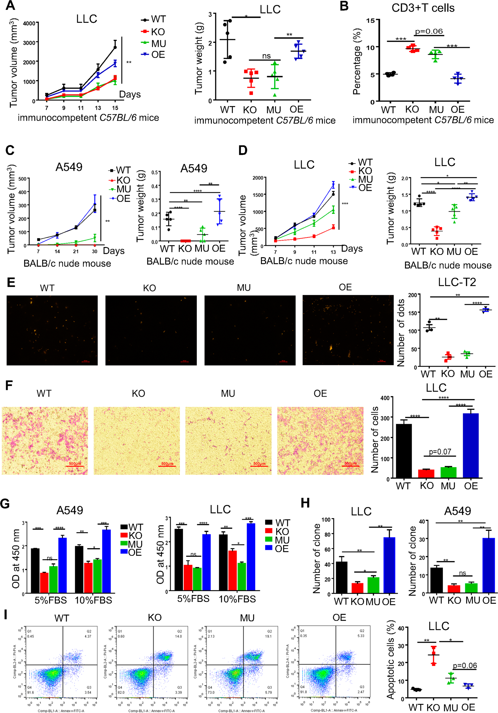
Fig. 2: The enzymatic activity of CD38 was vital for cell proliferation, migration, and tumor progression.
From: The intrinsic role and mechanism of tumor expressed-CD38 on lung adenocarcinoma progression

A LLC cells were separately implanted into immunocompetent C57BL/6 mouse (left). Tumors were measured every two days at day of 7. The tumor growth curve was shown with tumor sizes (n = 5). Mice were sacrificed at day of 15 after injection. The primary tumor mass is shown on the right (right). B FACS analysis showed the proportion of CD3 T+ tumor infiltrating lymphocyte (TIL) cells from primary tumors in immunocompetent mice (n = 5). C Growth of subcutaneous A549 tumors (3 × 106 cells/mouse) in immune-deficiency BALB/c-nude mice (n = 5) (left). Tumors were measured every week at beginning on day 7. Mice were sacrificed at day of 30 after injection. The primary tumor mass was shown on the right (right). D 1.2 × 105 of LLC tumor cells were implanted into BALB/c-nude mice (n = 5). The tumor growth curve was shown with tumor sizes (left). LLC tumorigenesis monitored every one day. Representative tumor mass was recorded after sacrificed at day of 13 after injection (right). E Number of spontaneous lung metastases in LLC-T2 tumor-bearing immunocompetent C57BL/6 mouse was shown. The visual numbers were randomly chosen in each group (n = 3), calculated by image J software. F LLC (1.5 × 105 cells per well) were seeded at the upper-chambers for 24 h and then the numbers of migrated cells that adhered to the lower surface of the trans-well chambers were counted under microscope randomly chosen visual fields per well within the area (n = 3). G LLC and A549 cells were seeded at a density of 3000 cells/well into 96-well plates for 48 h and then cell viability was determined using a CCK-8 assay, and the results were shown as the OD value to represent the relative proliferation ability of the cells (n = 3). H A549 cells were cultured at a density of 500 cells/well into 24-well plates for 7 days and then the number of colony formation was visualized by staining with 0.1% crystal violet, and the results were shown as the number of positive area randomly (n = 3). I Representative FACS plots showing the apoptotic of LLC with different level of CD38 expression (n = 3). ANOVA or t test was used to analyze the data. The data were presented as mean ± SEM, ns, no significant difference; *P < 0.05; **P < 0.01; ***P < 0.001, ****P < 0.0001.