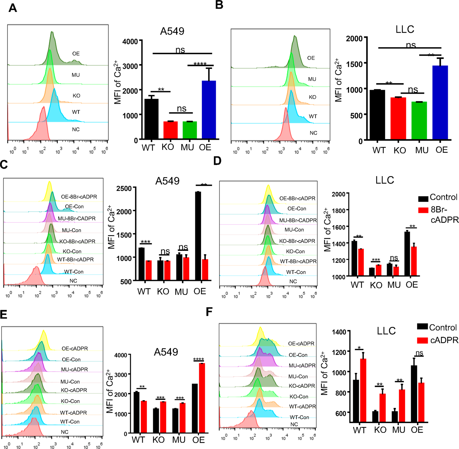
Fig. 4: cADPR promoted the concentration of cytoplasmic Ca2 +.
From: The intrinsic role and mechanism of tumor expressed-CD38 on lung adenocarcinoma progression

A, B FACS analysis was used to detect the MFI of cytoplasm Ca2+ in A549 (A, left) and LLC (B, right) tumor cells (n = 3). C, D FACS analysis showed the MFI of cytoplasm Ca2+ in A549 (C, left) and LLC (D, right) tumor cells treated with 8-Br-cADPR (for A549 was 20 μM, for LLC was 10 μM) for 1 h (n = 3). E, F FACS analysis showed the MFI of cytoplasm Ca2+ in A549 (E, left) and LLC (F, right) tumor cells added with cADPR ((for A549 was 100 nM, for LLC was 50 nM) for 1 h) for 0.5 h (n = 3). Data were shown as mean ± SEM. ANOVA or test was used to analyze data. ns, no significant difference; *P < 0.05; **P < 0.01; ***P < 0.001, ****P < 0.0001.