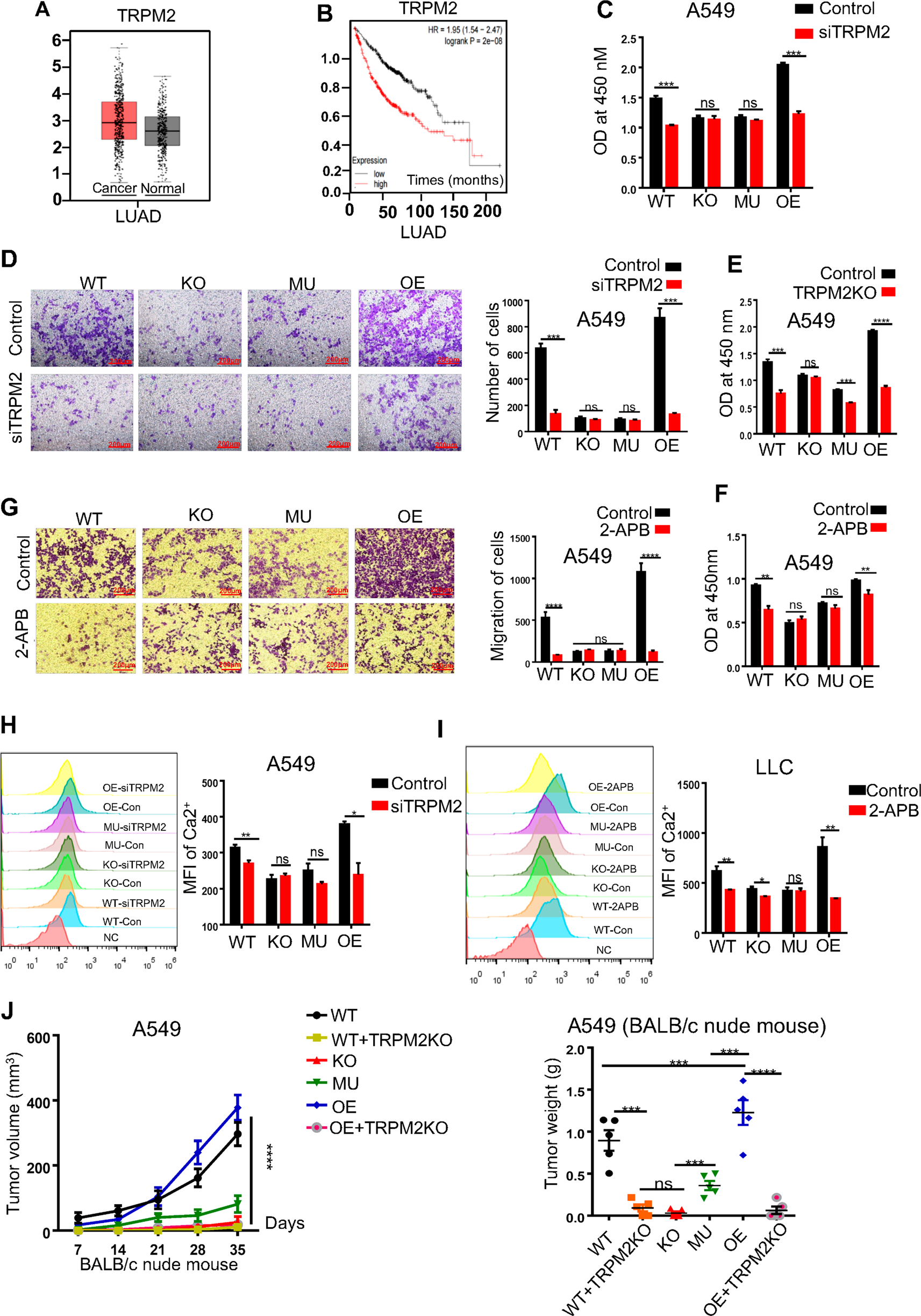
Fig. 5: cADPR induced the concentration of intracellular Ca2+ via TRPM2 channel.
From: The intrinsic role and mechanism of tumor expressed-CD38 on lung adenocarcinoma progression

A GEPIA public database was used to assess the expression of TRPM2 in the lung adenocarcinoma compared with adjacent tissues. B Kaplan–Meier plotter database was used to perform the overall survival for lung adenocarcinoma tissue microarray with different TRPM2 levels. C A scramble control (TRPM2-con) or TRPM2 knock down (siTRPM2) A549 cells were seeded at a density of 3,000 cells/well into 96-well plates for 48 h and then cell viability was detected by using a CCK-8 assay, and the results were expressed as the OD value (n = 3). D A scramble control and TRPM2 knock down (siTRPM2) A549 (1 × 105/well) cells were seeded at the upper-chambers adding for 24 h and then the numbers of migrated cells that adhered to the lower surface of the trans-well chambers were counted under an inverted microscope randomly chosen visual fields per well within the area (n = 3). E TRPM2-control or TRPM2-KO A549 tumor cells were seeded at a density of 3000 cells/well into 96-well plates for 48 h and then cell viability was detected using a CCK-8 assay, and the results were expressed as the OD value (n = 3). F Control (TRPM2-con) or small molecular inhibitor (2-APB, 200 μM) A549 cells were seeded at a density of 3000 cells/well into 96-well plates for 48 h and then cell viability was detected using a CCK-8 assay, and the results were expressed as the OD value (n = 3). G Control or a small molecular inhibitor (2-APB, 200 μM) A549 cells (1 × 105/well) were seeded at the upper-chambers adding for 24 h and then the numbers of migrated cells that adhered to the lower surface of the trans-well chambers were counted under an inverted microscope randomly chosen visual fields per well within the area (n = 3). H FACS analysis showed the MFI of cytoplasm Ca2+ in A549 cells with a scramble control (TRPM2-con) or TRPM2 knock down (siTRPM2) (n = 3). I FACS analysis was used to perform the MFI of cytoplasmic Ca2+ in LLC cells with control or a small molecular inhibitor (2-APB,100 μM, 1 h) (n = 3). J Growth of subcutaneous A549 tumors (3 × 106 cells per mouse) in immune-deficiency BALB/c-nude mice was performed (n = 5) (left). Tumors were measured every 2 days beginning on day 7 after injection. Mice were sacrificed at day of 35 after injection. The primary tumor mass was also shown on the right (right). Data were presented as mean ± SEM. ANOVA or test was used to analyze data. ns, no significant difference; *P < 0.05; **P < 0.01; ***P < 0.001, ****P < 0.001.