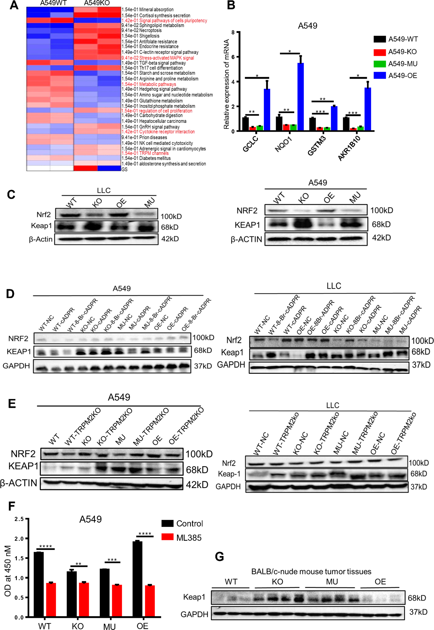
Fig. 6: cADPR regulated KEAP1/NRF2 signal pathway to facilitate tumor progression.
From: The intrinsic role and mechanism of tumor expressed-CD38 on lung adenocarcinoma progression

A Heat map showed the significant differences of signaling pathways from A549 CD38 WT and CD38 KO tumor cells by Kyoto Encyclopedia of Genes and Genomes (KEGG) analysis. B Relative mRNA expression levels of GCLC, NQO1, GSTM3, and ARK1B10 were shown in A549 cells calculated by qRT-PCR. And GAPDH was used as internal control (n = 3). C Western blotting was confirmed the expression of KEAP1 and NRF2 in A549 and LLC cells. GAPDH was shown as control. D Western blotting was used to detect the expression of KEAP1 and NRF2 in A549 and LLC cells treated with control, cADPR (for LLC was 50 nM, for A549 was 100 nM, 24 h) and 8-Br-cADPR (for LLC was 10 μM, for A549 was 20 μM, 24 h). E Western blotting was used to analysis of the expression of KEAP1 and NRF2 in A549 and LLC cells treated with an empty control PX458-plasmid (TRPM2-NC) or PX458-sgTRPM2-plasmid (sgTRPM2, TRPM2 KO). F A549 cells were seeded at a density of 3000 cells/well into 96-well plates treated with ML385 (10 μM) for 48 h and then cell viability was detected by using a CCK-8 assay, and the results were expressed as the OD value (n = 3). G Western blotting was used to analysis of the expression of Keap1 from LLC bearing-BALB/c-nude tumor tissues. Data were presented as mean ± SEM. ANOVA or test was used to analyze data. ns, no significant difference; *P < 0.05; **P < 0.01; ***P < 0.001, ****P < 0.001.