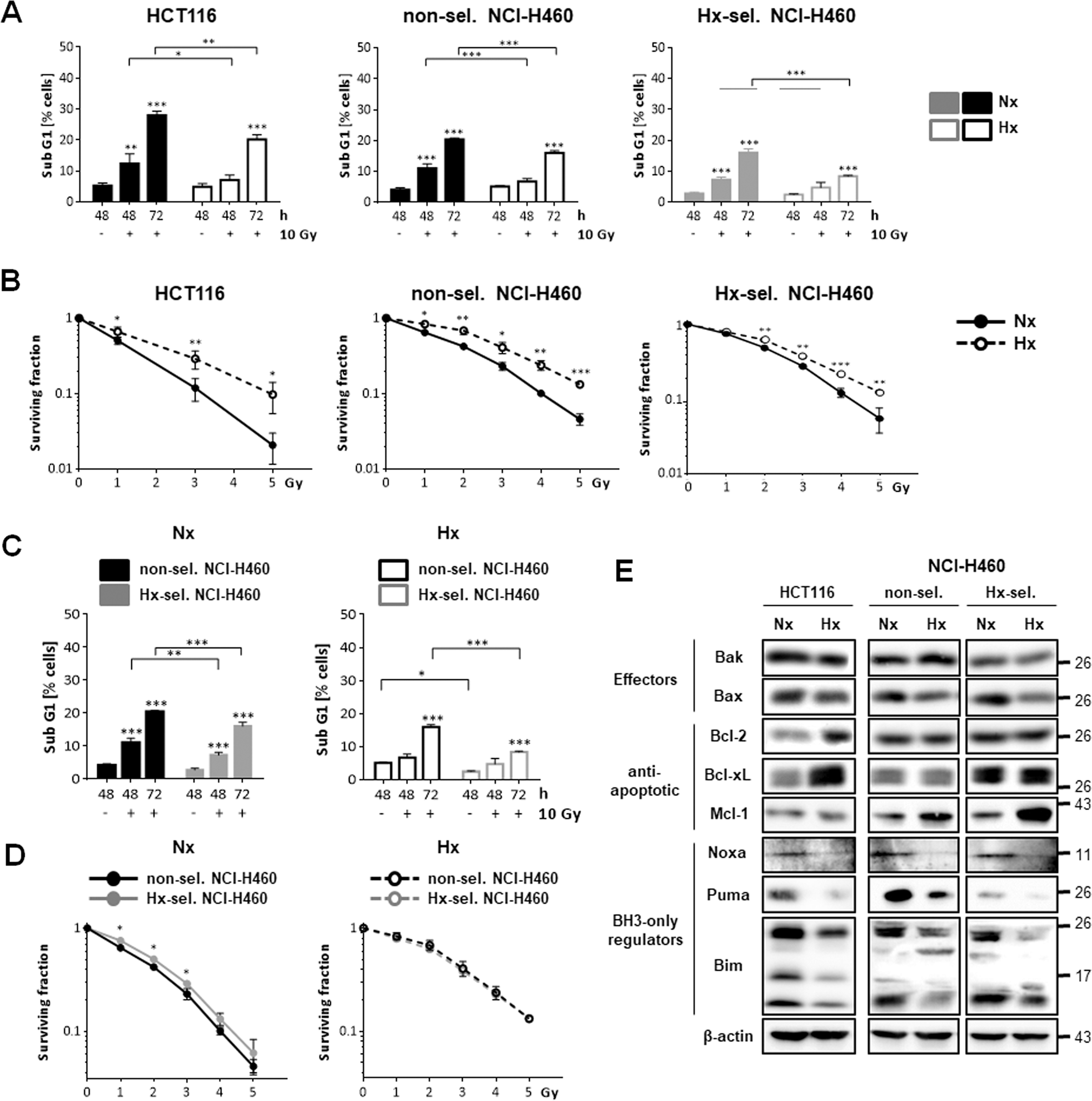
Fig. 1: Exposure to acute and adaptation to cycling hypoxia results in reduced radiation-induced apoptosis, enhanced clonogenic survival, and altered balance of pro- and anti-apoptotic Bcl-2 protein family members.
From: Bcl-2/Bcl-xL inhibitor ABT-263 overcomes hypoxia-driven radioresistence and improves radiotherapy

Human HCT116 colon carcinoma cells and non-selected and hypoxia-selected NCI-H460 lung adenocarcinoma cells were irradiated under normoxic (Nx, 20% O2) or severely hypoxic conditions (Hx, <0.2% O2). A 48 and 72 h after irradiation with a single dose of 10 Gy, apoptosis induction was assessed by flow cytometric analysis of DNA fragmentation (Sub G1 fraction). B Following irradiation with 0–5 Gy in normoxia, cells were incubated for 12 days in normoxia. Irradiation in severe hypoxia was followed by incubation in hypoxia for 48 h before transfer to normoxia for another 10 days. Surviving fractions were calculated as ratio of seeded cells to counted colonies and normalized to respective untreated controls. Data in (A) and (B) compare the effect in response to irradiation acute hypoxia to that in normoxia. C Direct comparison of apoptosis induction of non-selected and hypoxia-selected NCI-H460 cells irradiated under normoxic and hypoxic conditions. D Direct comparison of clonogenic survival of non-selected and hypoxia-selected NCI-H460 cells irradiated under normoxic and hypoxic conditions. Data in (C) and (D) compare the effect of irradiation in non-selected versus hypoxia-selected NCI-H460 cells. E Changes of protein levels of pro- and anti-apoptotic Bcl-2 protein family members in HCT116 cells and both NCI-H460 cell lines exposed to normoxia or severe hypoxia for 24 h were determined at the protein level by Western blot analysis. Protein levels of non-selected and hypoxia-selected NCI-H460 cells were analyzed on the same membranes or at similar detection conditions. β-actin was used as loading control. Figures show representative results. Data are shown as mean values of at least three independent experiments ± SD. *P ≤ 0.05; **P ≤ 0.01; ***P ≤ 0.001. A, C *, **, *** above bars: comparing irradiated to non-irradiated respective controls. B, D *, **, ***: comparing effects of irradiation at respective doses in normoxia to that in hypoxia. Same data sets were used in (A) and (C) as well as in (B) and (D).