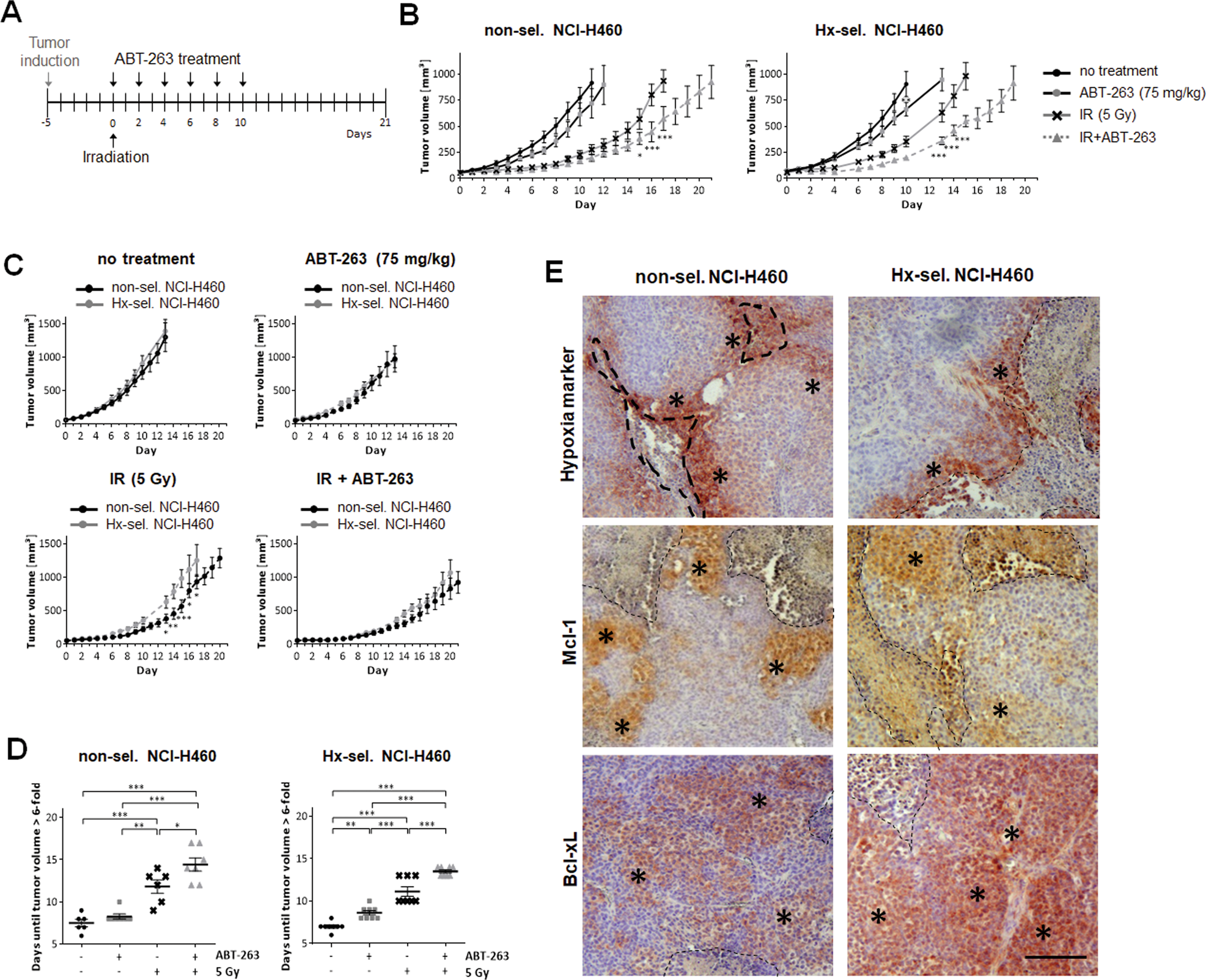
Fig. 6: Combined treatment with ABT-263 and ionizing radiation decelerates growth of non-selected and hypoxia-selected NCI-H460 xenograft tumors.
From: Bcl-2/Bcl-xL inhibitor ABT-263 overcomes hypoxia-driven radioresistence and improves radiotherapy

A Treatment schedule: When the tumor volume reached 50 mm³, xenograft tumors of non-selected and hypoxia-selected NCI-H460 cells were irradiated with a single dose of 5 Gy. ABT-263 (75 mg/kg) was applied via intraperitoneal injection every other day (six injections in total), starting 2 h after tumor irradiation. B Growth of NCI-H460-derived tumors comparing different treatment modalities. C Comparing growth of tumors derived from non-selected and hypoxia-selected NCI-H460 cells. D Analysis of days until tumors reaches sixfold volume. Data shown in (B–D) presents mean tumor volume of 6–8 animals per group ± SEM. *P ≤ 0.05; **P ≤ 0.01; ***P ≤ 0.001. B *, **, ***: comparing effects of combined therapy (IR + ABT-263) with these of radiotherapy alone (IR) at indicated days. C *, **, ***: comparing effects on tumors derived from non-selected (non-sel.) with these derived from hypoxia-selected (Hx-sel.) NCI-H460 cells. E Immunohistochemical analysis of non-selected and hypoxia-selected NCI-H460 tumors using a hypoxia marker or antibody against Mcl-1 and Bcl-xL (brown staining). Viable and stained tumor cells are emphasized by asterisks. dashed lines mark necrotic areas. Scale bar: 50 µm.