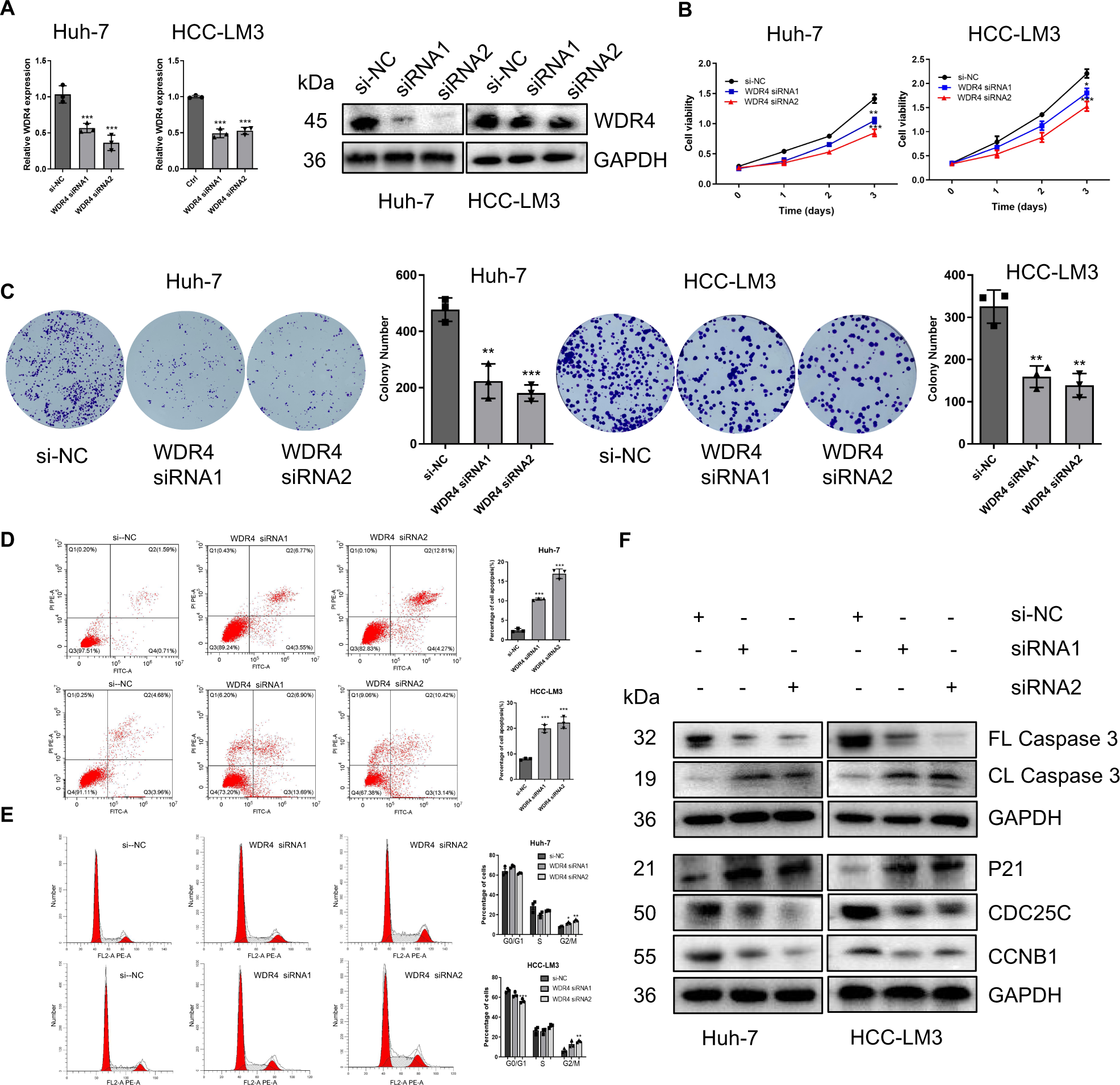
Fig. 2: WDR4 promotes HCC cell growth.

A Knockdown of WDR4 expression in Huh-7 and HCC-LM3 cells by siRNA. B, C CCK-8 and colony formation assays showing the proliferation ability of Huh-7 and HCC-LM3 cells. D, E Flow cytometry results showing the effect of WDR4 knockdown on apoptosis and cell cycle progression in Huh-7 and HCC-LM3 cells. F The expression of genes related to the cell cycle and apoptosis was detected by Western blotting. *p < 0.05; **p < 0.01; ***p < 0.001.