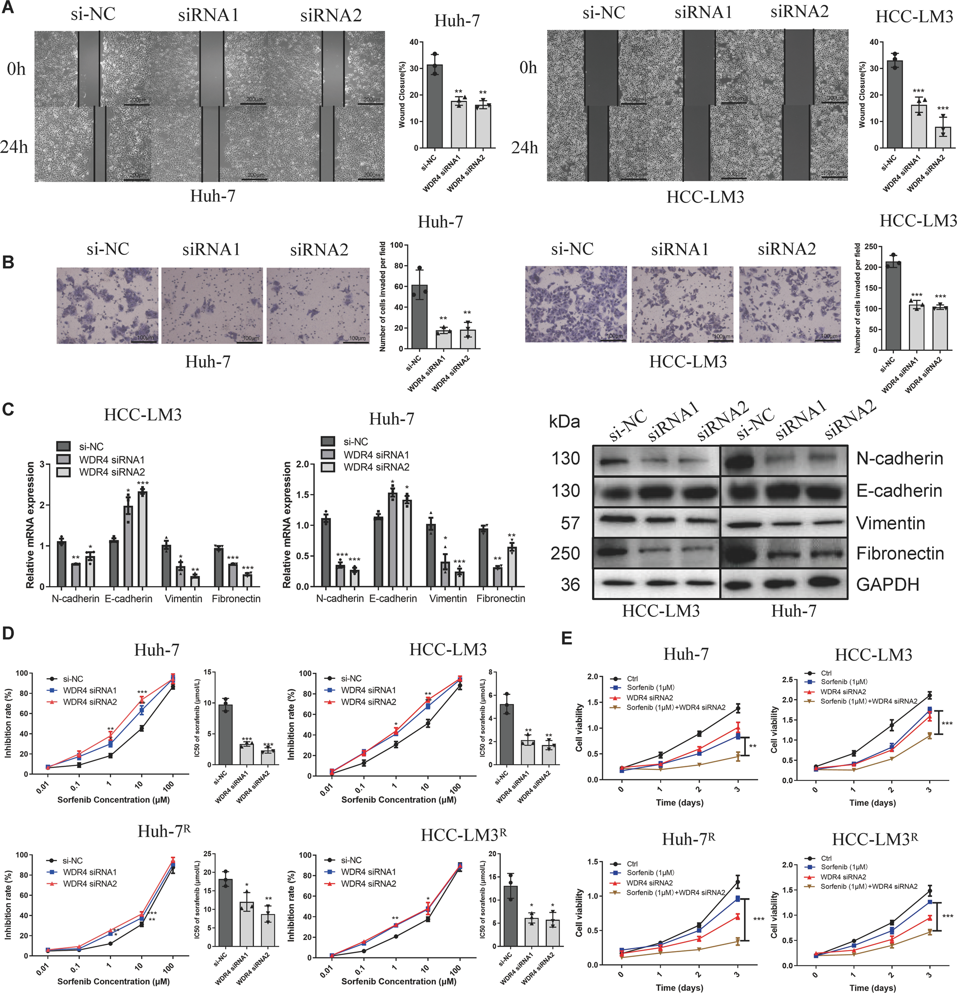
Fig. 3: WDR4 promotes HCC invasion and migration through epithelial-mesenchymal transition (EMT).

A After WDR4 knockdown, a scratch wound-healing motility assay was used to assess cell migration. B Transwell Matrigel invasion assay to measure the cell invasion ability. C qRT-PCR and Western blot results showed changes in EMT. D WDR4 knockdown in HCC-LM3, HCC-LM3R, Huh-7, and Huh-7R cells increases their sensitivity to sorafenib. E CCK-8 assay results showing the proliferation ability of HCC-LM3, HCC-LM3R, Huh-7, and Huh-7R cells. *p < 0.05; **p < 0.01; ***p < 0.001.