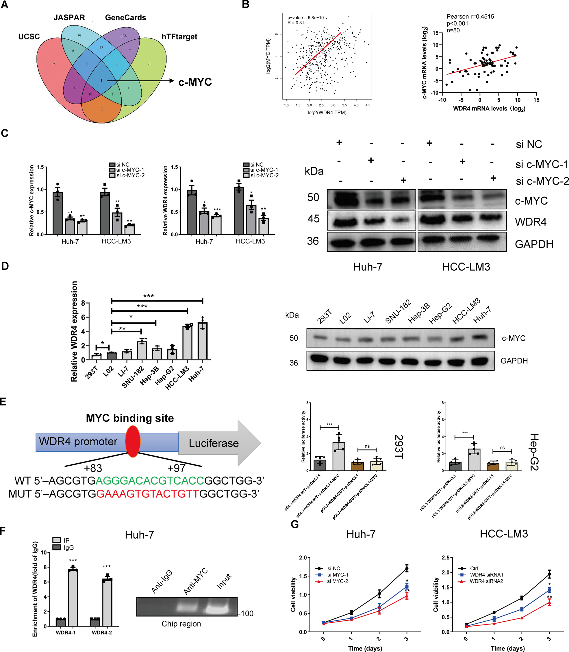
Fig. 5: WDR4 is directly regulated by the transcription factor MYC.

A Multidatabase joint analysis predicts MYC as a transcription factor of WDR4. B Pearson correlation analysis of WDR4 and MYC in the TCGA-LIHC dataset and HCC tissue samples. C After MYC knockdown, WDR4 mRNA and protein levels were significantly reduced. D MYC expression in different cell lines. E MYC binding sites in the wild-type (WT) and mutant (MUT) WDR4 promoters. Dual-luciferase reporter assays showing that MYC acts on the WDR4 promoter region. F ChIP results show that MYC binds to WDR4 (primers 1−2 are different primers for the WDR4 promoter). G CCK-8 assay results showing the proliferation ability of Huh-7 and HCC-LM3 cells. *p < 0.05; **p < 0.01; ***p < 0.001.