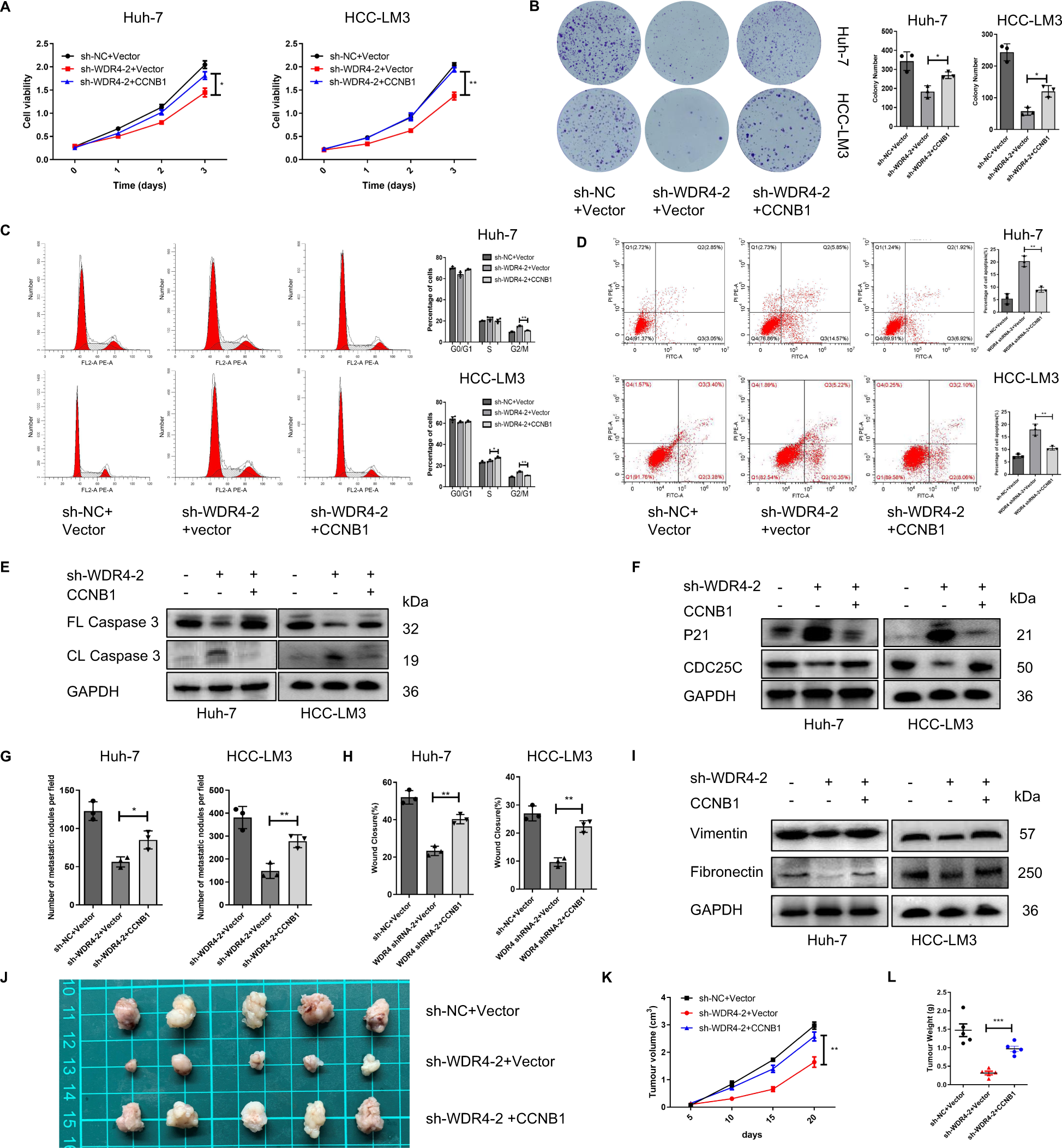
Fig. 7: WDR4 promotes HCC cell growth and metastasis through CCNB1.

A, B CCK-8 and colony formation assays showing the proliferation ability of Huh-7 and HCC-LM3 cells. C, D Flow cytometry results showing the effect of CCNB1 on apoptosis and cell cycle progression. E, F The expression of genes related to the cell cycle and apoptosis was detected by Western blotting. G Transwell Matrigel invasion assay of cell invasion ability. H Scratch wound-healing motility assay of cell migration. I. The expression of genes related to EMT was detected by Western blotting. J Assessment of the size and weight of the dissected tumours. K Curves of tumour growth in each group. L Tumour weights were measured after collection. *p < 0.05; **p < 0.01; ***p < 0.001.