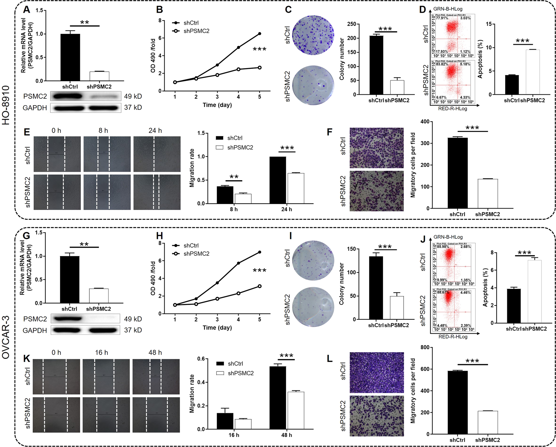
Fig. 2: Knockdown of PSMC2 inhibits ovarian cancer development in vitro.

A,, G qPCR and western blotting were used to confirm the construction of PSMC2 knockdown ovarian cancer cell lines. B, H The effects of PSMC2 on cell proliferation were evaluated by MTT assay. C, I The colony formation ability of shPSMC2 and shCtrl cells was assessed by colony formation assay. D, J The percentage of apoptotic cells was determined by flow cytometry assay. E, K Wound-healing assay was performed to show the cell migration ability of ovarian cancer cells transfected with shPSMC2 or shCtrl. F, L Transwell assay was carried out to show the cell migration ability of ovarian cancer cells transfected with shPSMC2 or shCtrl. Data were presented as mean ± standard deviation based on at least 3 independent experiments. **P < 0.01, ***P < 0.001.