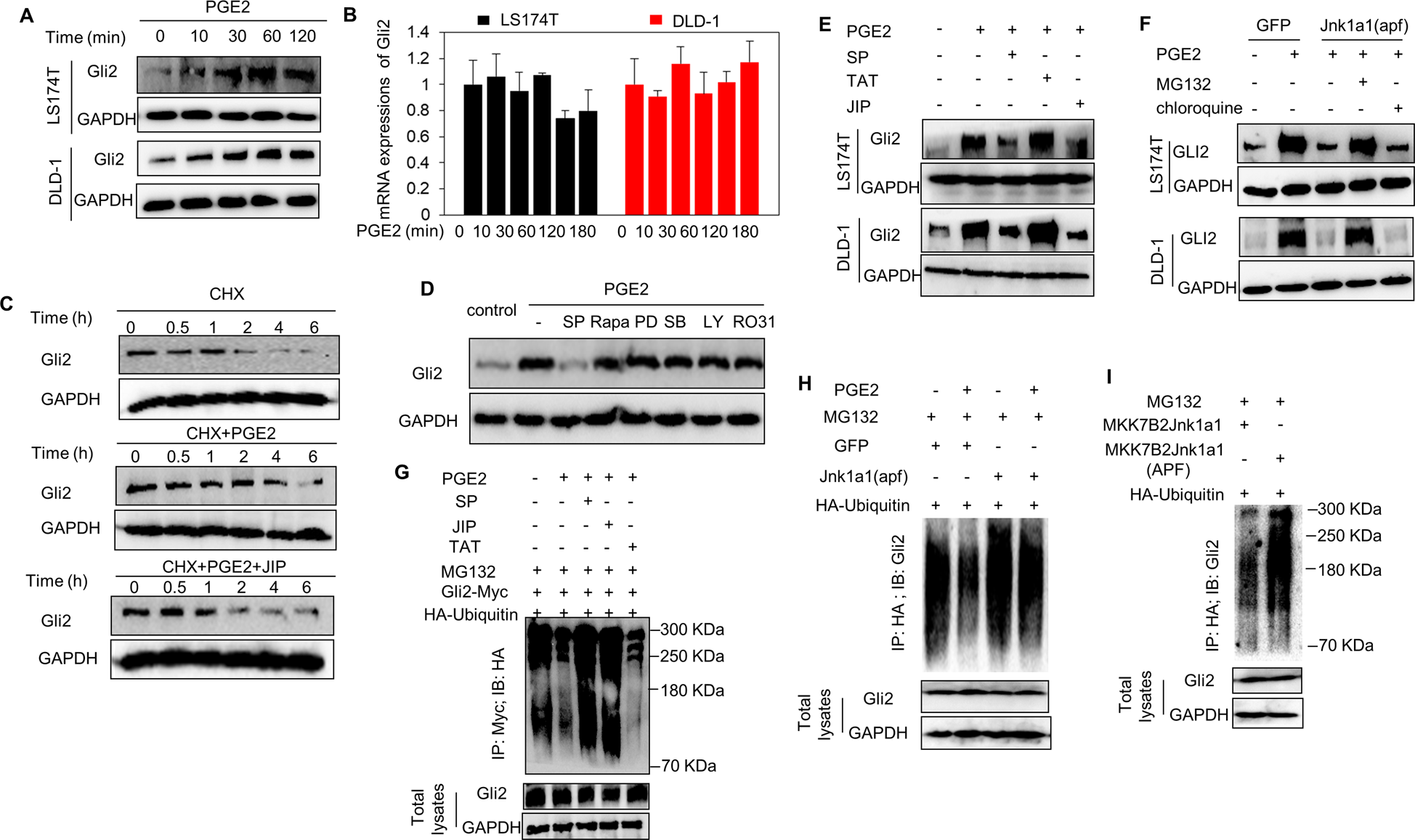
Fig. 2: PGE2 protects Gli2 from ubiquitin-proteasomal degradation by activating JNK.

A Expression of Gli2 protein in LS174T and DLD-1 cells treated with PGE2 for different time intervals as indicated was analyzed by western blotting. B The mRNA level of Gli2 in LS174T and DLD-1 cells treated with PGE2 for different time intervals was examined by real-time PCR and normalized to the mRNA level of gusb. Error bars represent SD (n = 3). C Expression of Gli2 protein in LS174T cells treated with CHX (10 μg/ml), PGE2 (1 μM), and JIP (2 μM) as indicated for different time intervals was analyzed by western blotting. D Immunoblot analysis of Gli2 protein expression in LS174T cells treated with PGE2 (1 μM) in combination with SP (10 μM), Rapa (100 nM), PD (10 μM), SB (10 μM), LY (10 μM), RO31 (1 μM) for 1 h, respectively. E Immunoblot analysis of Gli2 protein expression in LS174T and DLD-1 cells treated with PGE2 with or without SP, TAT, and JIP as indicated for 1 h. F Immunoblot analysis of Gli2 protein expression in LS174T and DLD-1 cells. Cells were transiently transfected with GFP or Jnk1a1(apf), followed by exposure to PGE2 with or without MG132 (10 μM), and chloroquine (10 μM) as indicated for 1 h. G Immunoprecipitation-western blot analysis of the ubiquitination of Gli2 (detected with anti-HA) in LS174T cells expressing HA-tagged ubiquitin, and Myc-tagged Gli2 with various combinations of treatment with PGE2, SP (10 μM), JIP (2 μM), TAT (2 μM), and MG132 (10 μM) as indicated 1 h. H Immunoprecipitation-western blot analysis of the ubiquitination of Gli2 (detected with anti-Gli2) in LS174T cells expressing GFP, Jnk1a1(apf), and HA-tagged ubiquitin with various combinations of treatment with PGE2, and MG132 as indicated for 1 h. I Immunoprecipitation-western blot analysis of the ubiquitination of Gli2 (detected with anti-Gli2) in LS174T cells expressing MKK7B2Jnk1a1, MKK7B2Jnk1a1 (APF), and HA-tagged ubiquitin after exposure to MG132 as indicated for 1 h.