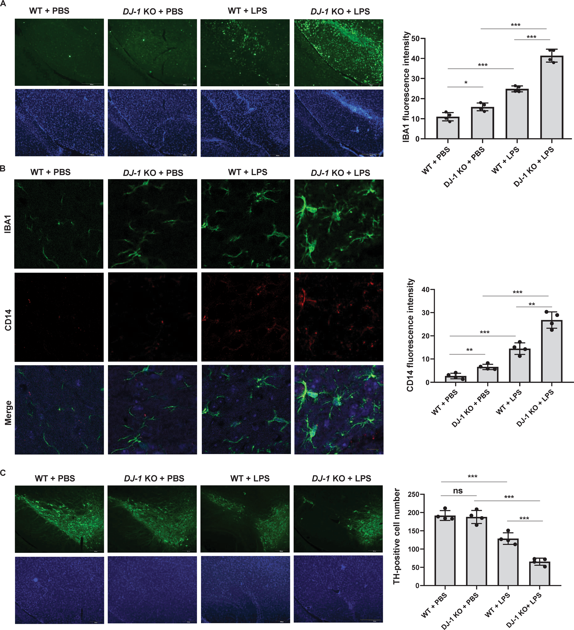
Fig. 1: DJ-1 deficiency leads to microglia activation and DA neuron loss in vivo.

A–C DJ-1−/− and the littermate wild-type controls were microinfused with PBS or LPS into the SN, and 14 days after injection, immunohistochemical staining was conducted. A Slices were stained with anti-IBA1 antibodies. Scale bar, 200 µm. The fluorescence intensity of IBA1 staining was quantified. n = 4. B Slices were co-stained with anti-CD14 and anti-IBA1 antibodies. Scale bar, 20 µm. The fluorescence intensity of CD14 staining was quantified. n = 4. C Slices were stained with anti-TH antibodies. Scale bar, 200 µm. TH-positive neuron numbers in the SN of each slice were quantified. n = 4.