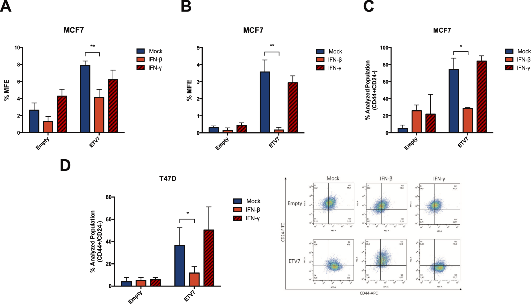
Fig. 5: IFN-β treatment reverses the breast cancer stem-like cell enrichment induced by ETV7.
From: ETV7 regulates breast cancer stem-like cell features by repressing IFN-response genes

A, B Percentage of first (A) and second (B) generation mammosphere formation efficiency (% MFE) in MCF7 Empty and ETV7 cells in response to 5 ng/ml IFN-β or IFN-γ calculated as number of mammospheres per well/number of cells seeded per well × 100. C, D Histograms summarizing the percentage of CD44+/CD24− cells measured by CD44-APC and CD24-FITC staining and flow cytometry analysis in MCF7 Empty and ETV7 cells (C) or T47D Empty and ETV7 cells (D) treated with 5 ng/ml IFN-β and IFN-γ for 2 weeks. A representative dot plot of the results obtained at FACS Canto A in T47D cells is shown on the right. Bars represent the averages and standard deviations of at least three biological replicates. *p-value < 0.05; **p-value < 0.01.