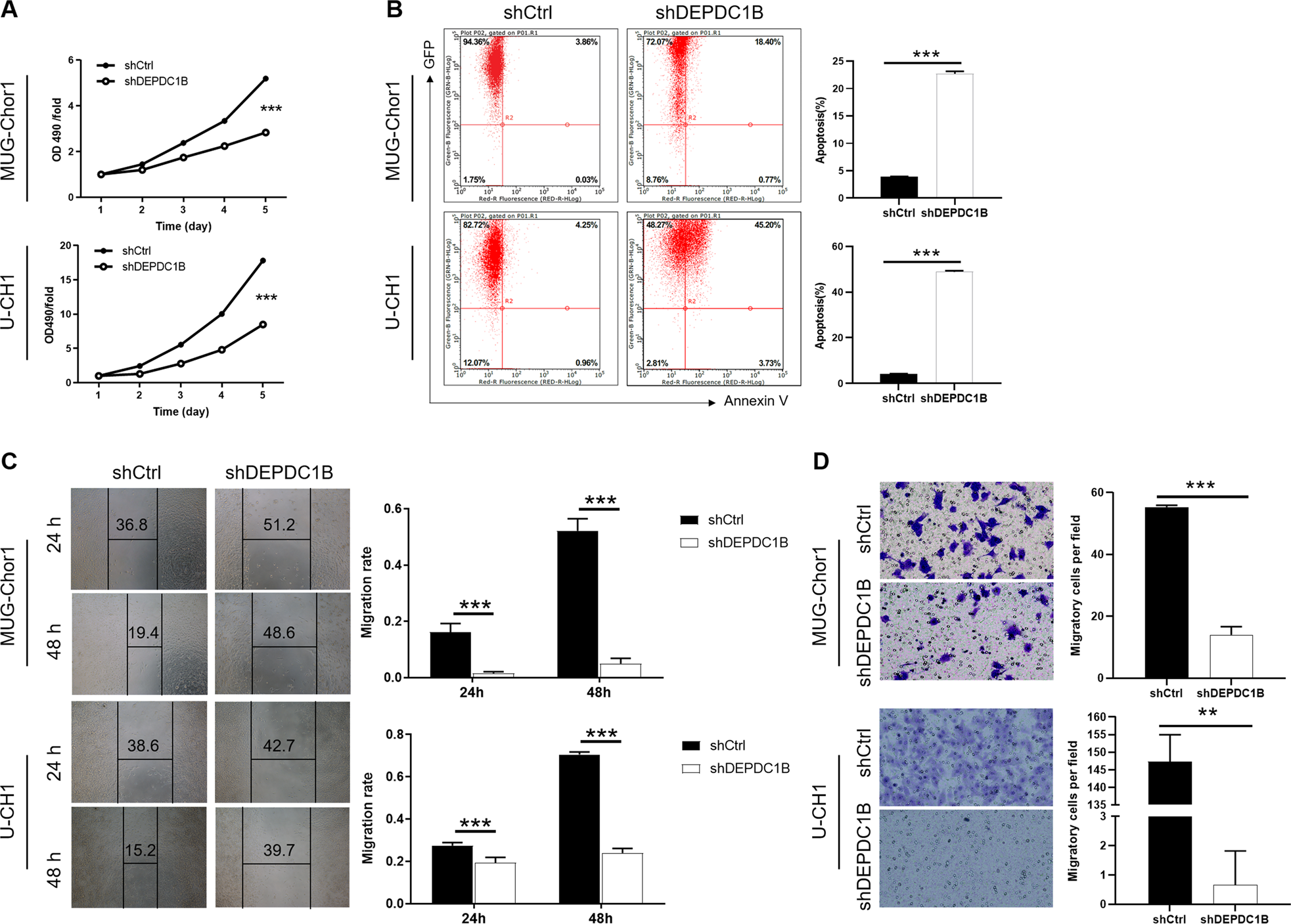
Fig. 1: Knockdown of DEPDC1B inhibits cell proliferation and migration, promotes apoptosis in chordoma cells.
From: DEPDC1B regulates the progression of human chordoma through UBE2T-mediated ubiquitination of BIRC5

A Cell proliferation of U-CH1 and MUG-Chor1 cells with or without knockdown of DEPDC1B was evaluated by MTT assay. B Flow cytometry analysis based on Annexin V-APC staining was utilized to detect cell apoptotic ratio for U-CH1 and MUG-Chor1 cells. C, D Cell migration of U-CH1 and MUG-Chor1 cells with or without knockdown of DEPDC1B was evaluated by Transwell assay (D) and wound-healing assay (E). The presented results were representative of experiments repeated at least three times. Data were represented as mean ± SD. **P < 0.01, ***P < 0.001.