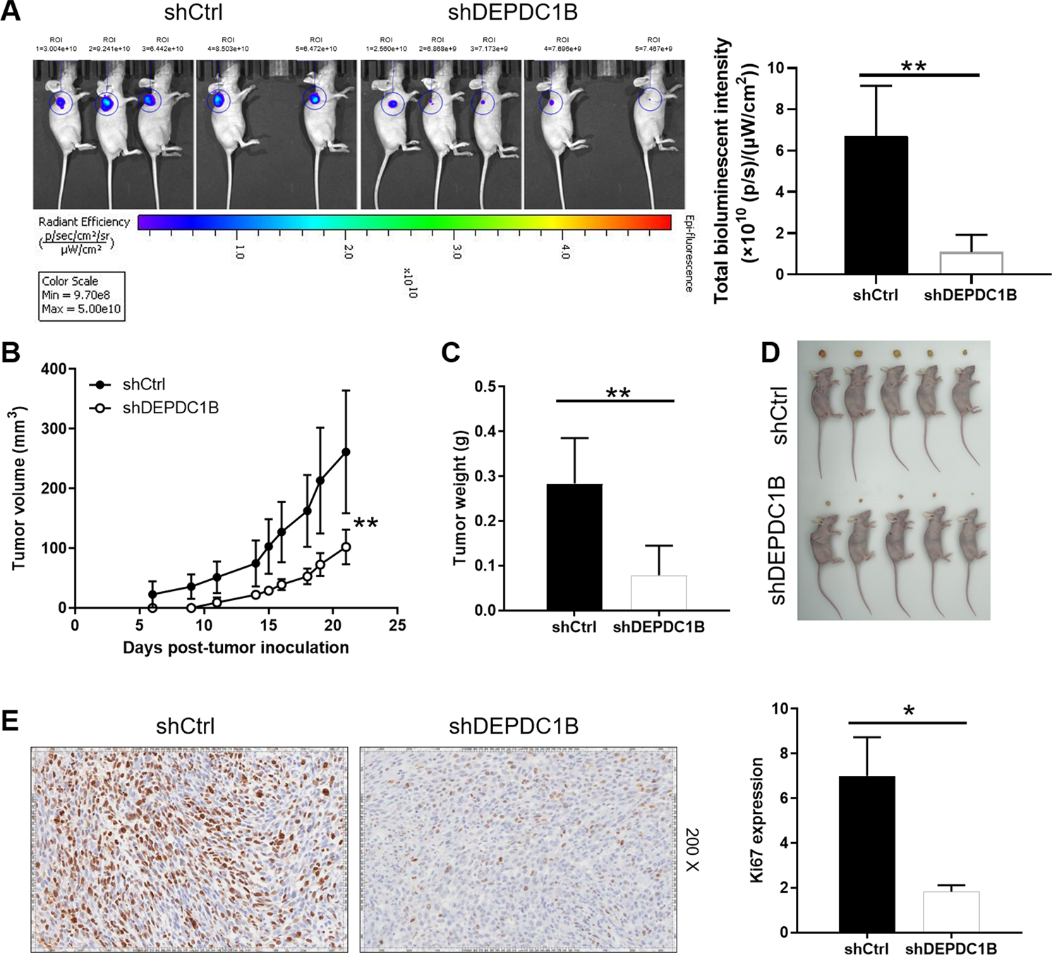
Fig. 3: Knockdown of DEPDC1B inhibits tumor growth in mice xenograft models.
From: DEPDC1B regulates the progression of human chordoma through UBE2T-mediated ubiquitination of BIRC5

A The total bioluminescent intensity of tumors in shCtrl group and shDEPDC1B group. B The volume of tumors in shCtrl group and shDEPDC1B group was measured after post-injection. C The average weight of tumors in shCtrl group and shDEPDC1B group. D Images of mice and tumors in shCtrl group and shDEPDC1B group. E The Ki67 staining of tumor tissues in shCtrl group and shDEPDC1B group. Data were represented as mean ± SD. *P < 0.05, **P < 0.01.