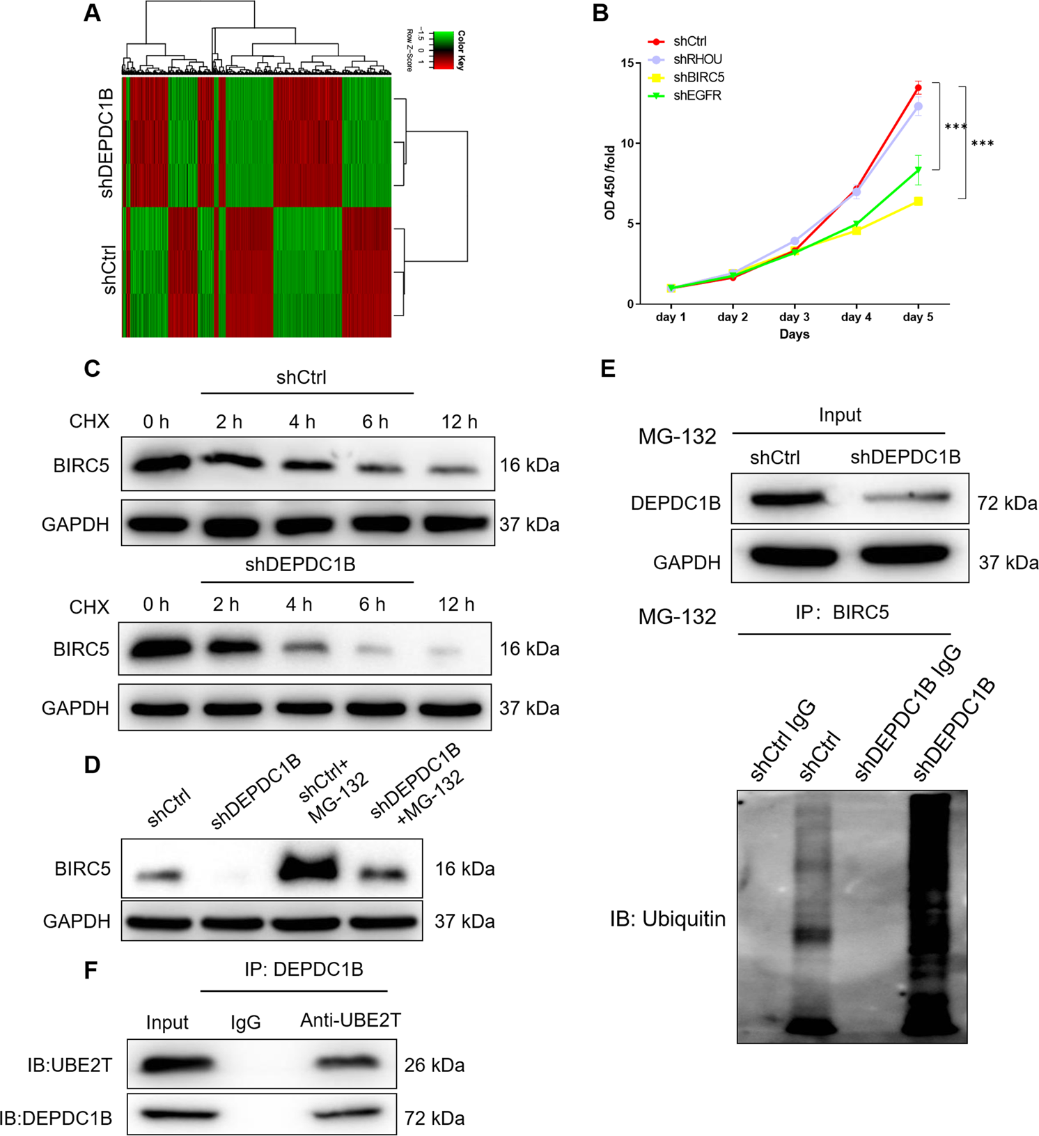
Fig. 4: DEPDC1B affects the BIRC5 ubiquitination through UBE2T in chordoma cells.
From: DEPDC1B regulates the progression of human chordoma through UBE2T-mediated ubiquitination of BIRC5

A The PrimeView Human Gene Expression Array was performed to identify the differentially expressed genes (DEGs) between shDEPDC1B and shCtrl groups of MUG-Chor1 cells. B The effects of knockdown of RHOU, BIRC5, and EGFR on proliferation of MuG-Chor1 cells were examined. C Protein levels of BIRC5 in MUG-Chor1 cells with or without DEPDC1B knockdown following 0.2 mg/mL CHX treatment for 0–12 h. D Levels of BIRC5 proteins in MUG-Chor1 cells with or without DEPDC1B knockdown following MG-132 treatment for indicated times (12 h). E The lysates of MUG-Chor1 cells were immunoprecipitated and WB was performed to examine the ubiquitination of BIRC5. F Co-IP analysis of interaction of DEPDC1B and UBE2T in MUG-Chor1 cells. The presented results were representative of experiments repeated at least three times. Data were represented as mean ± SD. ***P < 0.001.