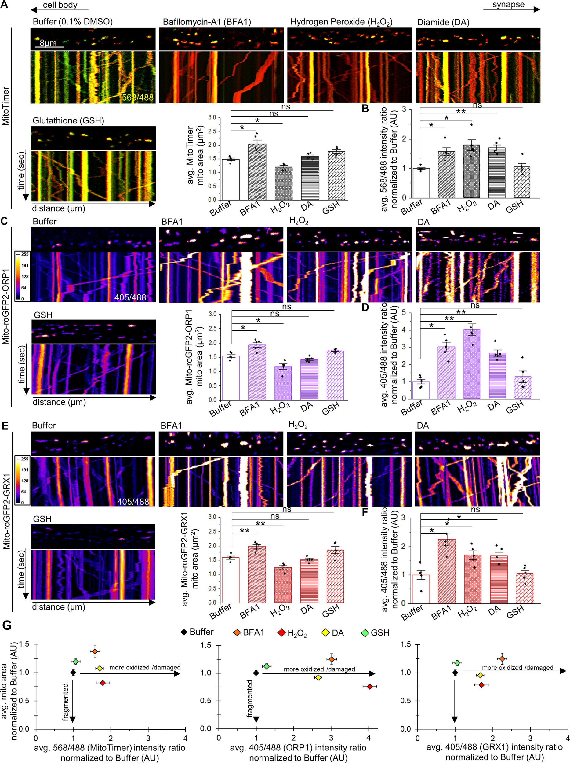
Fig. 2: Oxidized or damaged mitochondria are not always fragmented in vivo.

Representative images from merged movies and kymographs captured using simultaneous dual-view imaging of larval segmental nerves expressing either A MitoTimer (red: 568 nm and green: 488 nm), C Mito-roGFP2-ORP1 (405 and 488 nm), or E Mito-roGFP2-GRX1 (405 and 488 nm) that were fed fly food laced with buffer, 1 µM bafilomycin-A1 (BFA1), 25 mM hydrogen peroxide (H2O2), 5 mM diamide (DA), or 0.5 mM reduced glutathione (GSH) for 3 h prior to dissection and in vivo imaging. The horizontal arrows depict the direction of the cell body and synapse. X/Y axis on the kymograph depict time in seconds (s) and distance traveled in micrometers (µm). Scale bar = 8 µm. Quantification of the avg. mitochondria area (µm2) in larvae expressing A MitoTimer, C Mito-roGFP2-ORP1, or E Mito-roGFP2-GRX1 revealed significant increases with BFA1-treatment (p < 0.01, p < 0.01, p < 0.001, respectively), significant decreases with H2O2-treatment (p < 0.01, p < 0.01, p < 0.001, respectively), or no change with either DA- or GSH-treatment (ns) compared to larvae treated with buffer. Quantification of the intensity ratios (AU) from either B MitoTimer (red: 568 nm/green: 488 nm), D Mito-roGFP2-ORP1 (405/488 nm), or F Mito-roGFP2-GRX1 (405/488 nm) revealed significant increases in the relative intensity ratios (normalized to buffer-treated larvae) with either BFA1-treatment (p < 0.01, p < 0.01, p < 0.01, respectively), H2O2-treatment (p < 0.01, p < 00.01, p < 0.01, respectively), or DA-treatment (p < 0.001, p < 0.001, p < 0.01, respectively) compared to buffer-treated larvae, while GSH-treatment had no effect (ns). G Avg. mitochondria area normalized to WT (y-axis in AU) was compared to intensity ratios of either MitoTimer, Mito-roGFP2-ORP1, or Mito-roGFP2-GRX1 normalized to WT (AU) showed that oxidized/damaged mitochondria are not always fragmented. n = 5 larvae, >120 mitochondria. Statistical significance was determined using the two-sample two-sided Student’s t test. ns = p > 0.01, *p < 0.01, **p < 0.001.