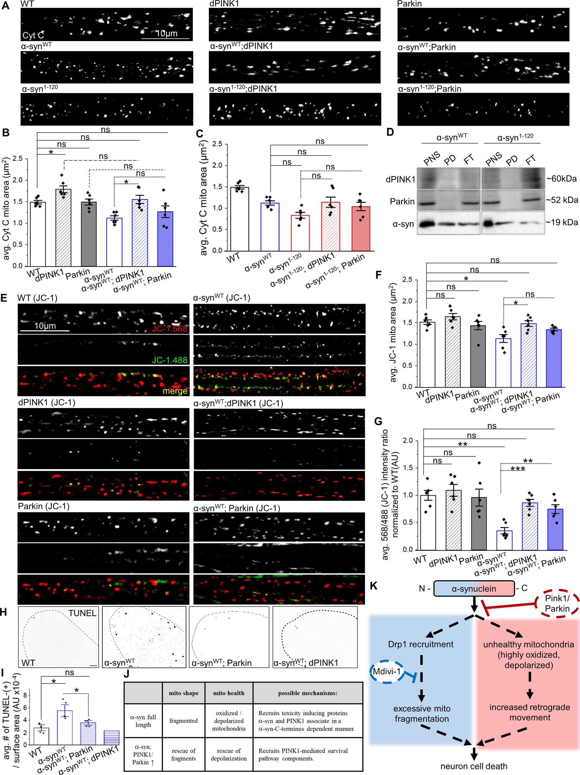
Fig. 6: Excess dPINK1 or Parkin rescues α-synuclein-mediated mitochondrial fragmentation and damage, and neuronal cell death in a C-terminus-dependent manner.

A Representative nerve images of WT larvae or larvae expressing either α-synWT, α-syn1–120, UAS-dPINK1, UAS-Parkin, α-synWT with UAS-dPINK1, α-synWT with UAS-Parkin, α-syn1–120 with UAS-dPINK1, or α-syn1–120 with UAS-Parkin that are immunostained with cyt C. Scale bar = 10 µm. B Quantification of mitochondria area (µm2) revealed that simultaneous expression of α-synWT with UAS-dPINK1 showed mitochondria areas comparable to WT larvae (ns), which are significantly increased (p < 0.01) compared to α-synWT alone. Note, larvae co-expressing UAS-Parkin with α-synWT are not different (ns) from either WT or α-synWT larvae. C Quantification of mitochondria area (µm2) revealed that simultaneous expression of α-syn1–120 with UAS-dPINK1 or UAS-Parkin showed mitochondria areas that are also comparable to α-synWT larvae (ns). D Immunoprecipitation of α-synuclein (BD Biosciences, 1:1000) was performed on total PNS extracted from adult fly brains expressing either α-synWT or α-syn1–120, which shows α-synuclein immunoprecipitated in each case. α-synuclein immunoprecipitations were also co-stained for dPINK1 (Yang et al. [70]) or Parkin (Greene et al. [77]), n = 3. E Representative nerve images of WT larvae or larvae expressing either α-synWT, UAS-dPINK1, UAS-Parkin, α-synWT with UAS-dPINK1, or α-synWT with UAS-Parkin, that are stained with JC-1 dye (Cayman Chemical, 1:800) for 10 min prior to dissection and in vivo imaging. Note, green staining represents JC-1 aggregates indicative of damaged mitochondria while red staining represented JC-1 monomers. Scale bar = 10 µm. F Quantification of mitochondria area (µm2) revealed that larva co-expressing α-synWT with UAS-dPINK1 showed mitochondria areas comparable to WT larvae (ns), which are significantly increased (p < 0.01) compared to α-synWT alone. Note, larvae co-expressing UAS-Parkin with α-synWT are not different (ns) from either WT or α-synWT larvae. G Quantification of the average red (568 nm)/green (488 nm) intensity ratio normalized to WT (AU) reported by JC-1 staining revealed that larvae expressing α-synWT exhibit a significantly decreased red/green intensity ratio (p < 0.001) compared to WT larvae. Further analysis revealed that larvae co-expressing α-synWT with either UAS-dPINK1 or UAS-Parkin showed red/green intensity ratios that are comparable to WT (ns) and which are significantly increased compared to α-synWT alone (p < 0.0001, p < 0.001, respectively). n = 5 larvae, >120 mitochondria. Statistical significance was determined using the two-sample two-sided Student’s t test. ns = p > 0.01, *p < 0.01, **p < 0.001, ***p < 0.0001. H Representative images from larval brains immunostained for TUNEL from WT larvae or larva expressing either α-synWT alone or α-synWT in the context of excess Parkin or dPINK1 show TUNEL-positive cells with α-synWT expression which are diminished with simultaneous expression of either excess Parkin or dPINK1. I Quantification of the number of TUNEL-positive cells per surface area (AU) revealed that α-synWT expression causes a significant increase (p < 0.05), while α-synWT expression in the context of excess Parkin was similar to WT (ns), and significantly decreased compared to larvae expressing α-synWT alone (p < 0.05). n = 5 larvae. Statistical significance was determined using the two-sample two-sided Student’s t test. ns = p > 0.05, *p < 0.05. J Table illustrating an overview of the findings from panels (A)–(I). K Flow chart illustrating an overview model by which the N- and C-terminus of α-syn make distinct associations to facilitate mitochondrial dynamics and quality control.