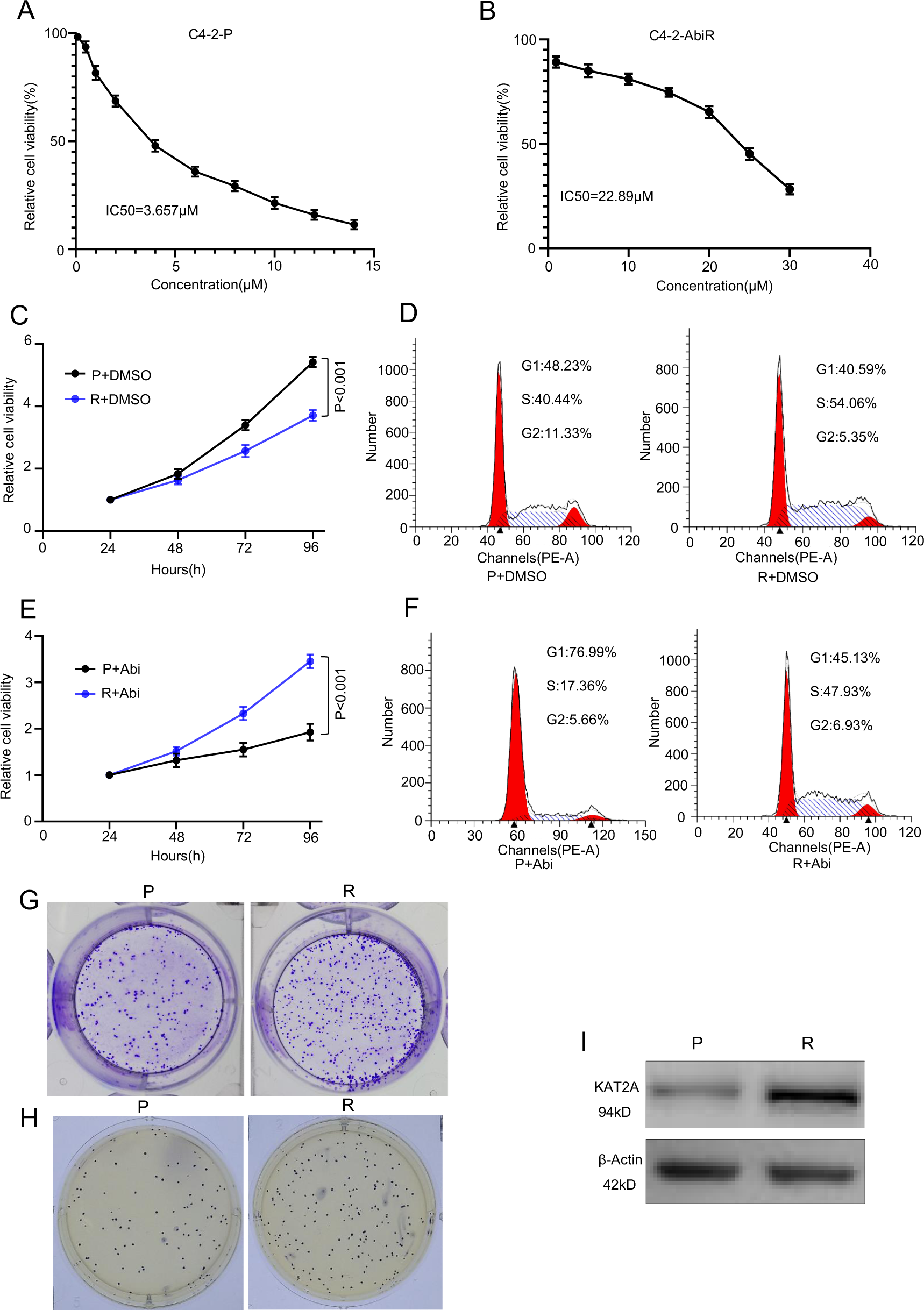
Fig. 2: KAT2A is up-regulated in the newly established C4-2-AbiR cell line.

A, B IC50 of C4-2-P and C4-2-AbiR tested by CCK-8. C, E Relative cell viability of C4-2-P and C4-2-AbiR with or without abiraterone detected by CCK-8. D, F Cell cycle of C4-2-P and C4-2-AbiR with or without abiraterone detected by flow cytometry. G, H Proliferation of C4-2-P and C4-2-AbiR showed by colony formation and soft agar assay. I The protein expression of KAT2A in C4-2-P and C4-2-AbiR.