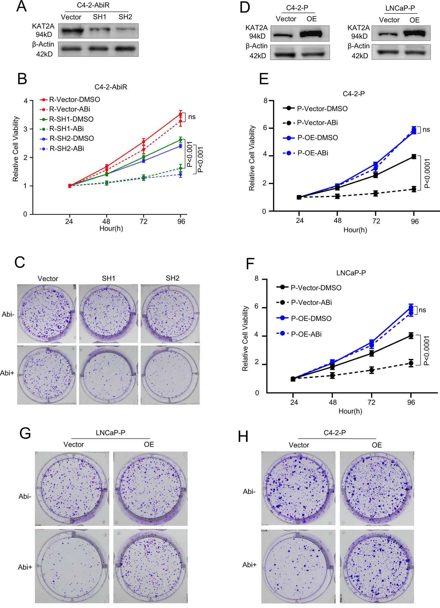
Fig. 3: The regulation of KAT2A can modify resistance to abiraterone in PC.

A Identification of KAT2A silence in C4-2-AbiR. B Relative cell viabilities of C4-2-AbiR stably transfected with sh-KAT2A plasmids or vectors were detected by CCK-8. C Proliferation ability of C4-2-AbiR stably transfected with sh-KAT2A plasmids or vectors were detected by colony formation assay. D Identification of KAT2A overexpression in C4-2-P and LNCaP-P. E, F Relative cell viabilities of C4-2-P and LNCaP-P stably transfected with OE-KAT2A plasmids or vectors were detected by CCK-8. G, H Proliferation ability of C4-2-P and LNCaP-P stably transfected with OE-KAT2A plasmids or vectors were detected by colony formation assay.