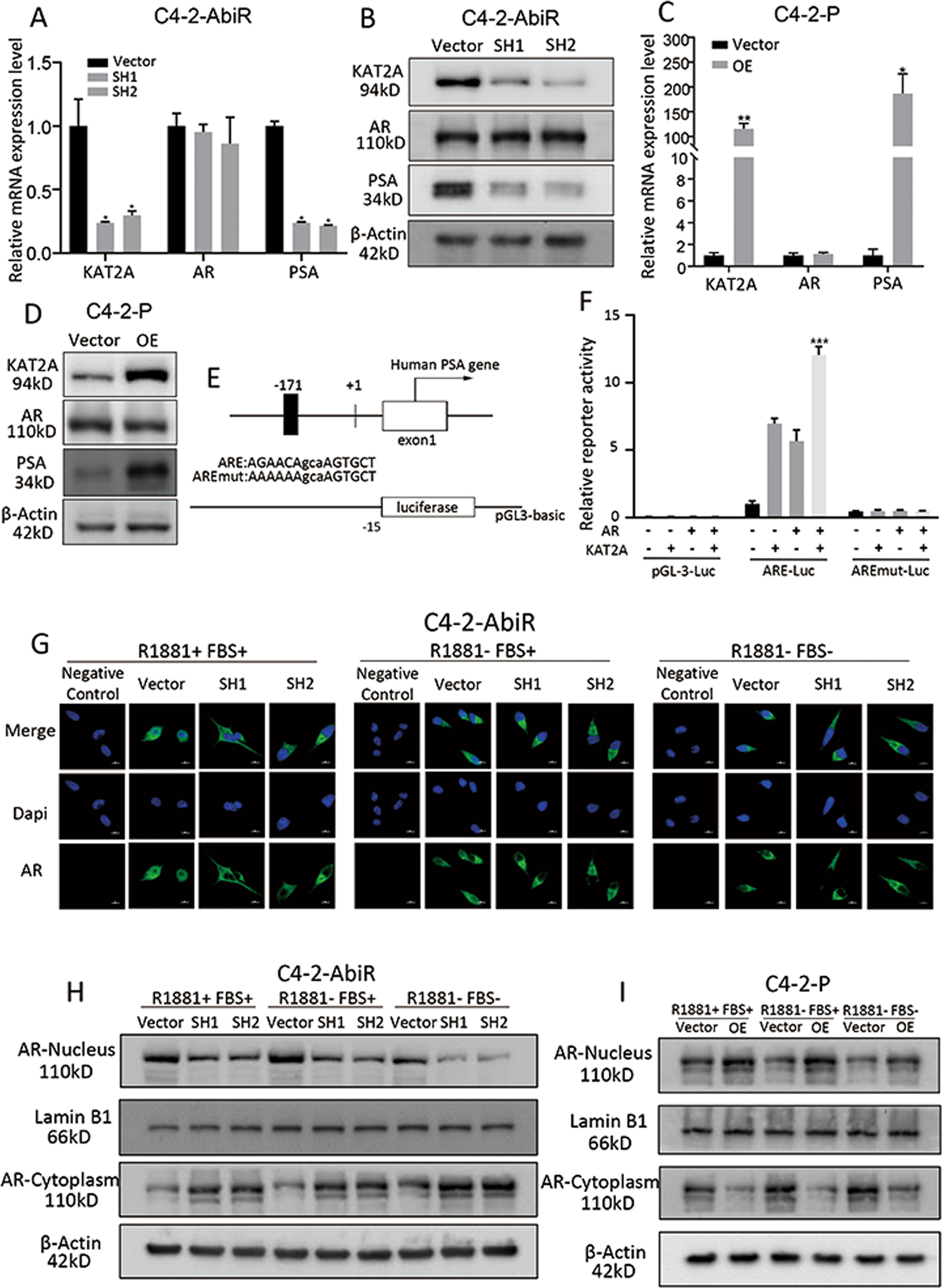
Fig. 4: KAT2A promotes AR activity by facilitating its nuclear translocation.

A Relative mRNA expression levels of KAT2A, AR and PSA in C4-2-AbiR stably transfected with sh-KAT2A or vectors were detected by qRT-PCR. B The protein levels of KAT2A, AR and PSA in C4-2-AbiR stably transfected with sh-KAT2A or vectors were detected by western blotting. c Relative mRNA expression levels of KAT2A, AR and PSA in C4-2-P stably transfected with OE-KAT2A or vectors were detected by qRT-PCR. D The protein levels of KAT2A, AR and PSA in C4-2-P stably transfected with OE-KAT2A or vectors were detected by western blotting. E Pattern of pGL3-basic containing promoter of PSA and mutant. F Dual-luciferase assays performed using the control pGL3, ARE, and AREmut constructs in the presence or absence of exogenous KAT2A and AR. G Location of AR in C4-2-AbiR stably transfected with sh-KAT2A or vectors was detected by IF. H Aggregate of AR in cytoplasm or nucleus in C4-2-AbiR stably transfected with sh-KAT2A or vectors were extracted and detected. I Aggregate of AR in cytoplasm or nucleus in C4-2-P stably transfected with oe-KAT2A or vectors were extracted and detected. *p < 0.05, **p < 0.01, ***p < 0.001.