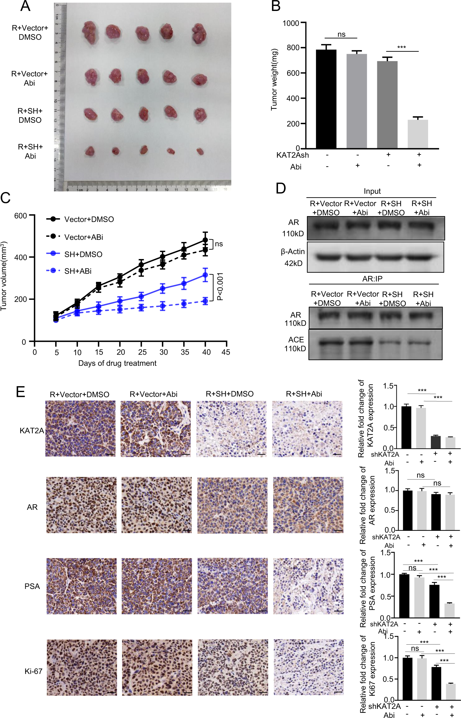
Fig. 6: Knockdown of KAT2A reduces abiraterone-resistant CRPC proliferation in vivo.

A Nude mice bearing C4-2-AbiR with stable KAT2A knockdown xenografts were treated with vector control or abiraterone acetate and prednisolone for ~7 weeks (n = 5). B Tumours were weighed after resection at the end of the experiment. C Tumour volumes were measured every 5 days. Data are shown as the means ± SD. D Acetylation of AR in xenograft tissue was detected by western blot. E IHC detection of the expression of KAT2A, AR, PSA and Ki-67 in each group was performed. *p < 0.05, **p < 0.01, ***p < 0.001.