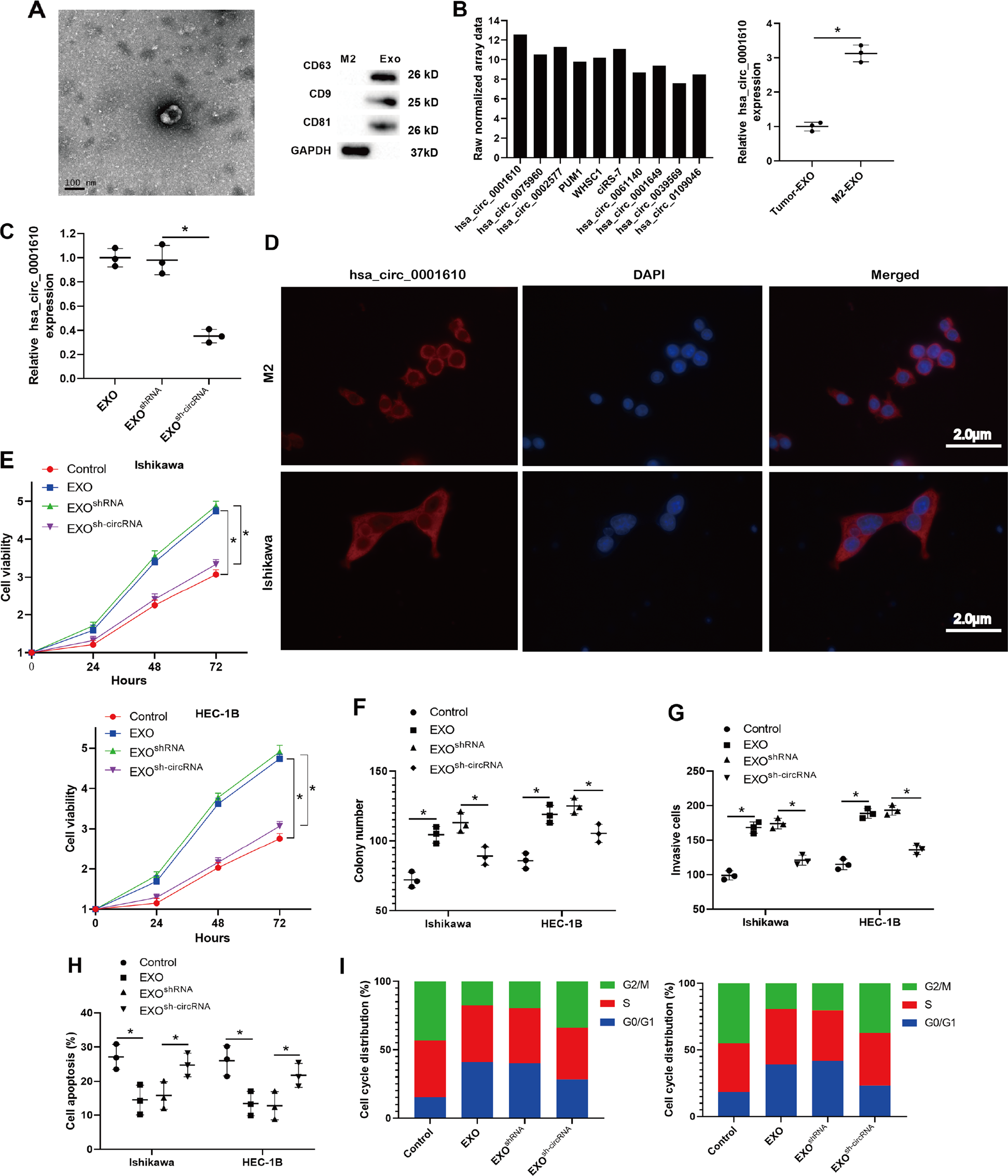
Fig. 3: Exosomal hsa_circ_0001610 mediated the weakening effect of M2-polarized macrophage-derived EXOs on the radiosensitivity of EC cells.

A Representative transmission electron microscopy image of M2-polarized macrophage-derived EXOs (Scale bar = 100 nm). B Left: the expression profiles of ten candidate circRNAs in M2-polarized macrophage-derived EXOs were generated by a circRNA microarray analysis. Right: the expression level of hsa_circ_0001610 in EC cell-derived EXOs and M2-polarized macrophage-derived EXOs was measured by qRT-PCR. C The expression level of hsa_circ_0001610 in M2-polarized macrophage-derived EXOs (EXO), EXOs that silenced hsa_circ_0001610 (EXOsh-circRNA), and the negative control of EXOsh-circRNA (EXOsh-RNA) was measured by qRT-PCR. D The cellular localization of hsa_circ_0001610 in M2-polarized macrophages and Ishikawa cells (Scale bar = 2.0 μm). E–I EC cell lines (Ishikawa and HEC-1B) were normally cultured (Control) or treated with EXO/EXOsh-RNA/EXOsh-circRNA, and then treated with 4 Gy irradiation. Cell E viability, F proliferation, G invasion, H apoptosis, and I cell cycle were measured. *p < 0.05.