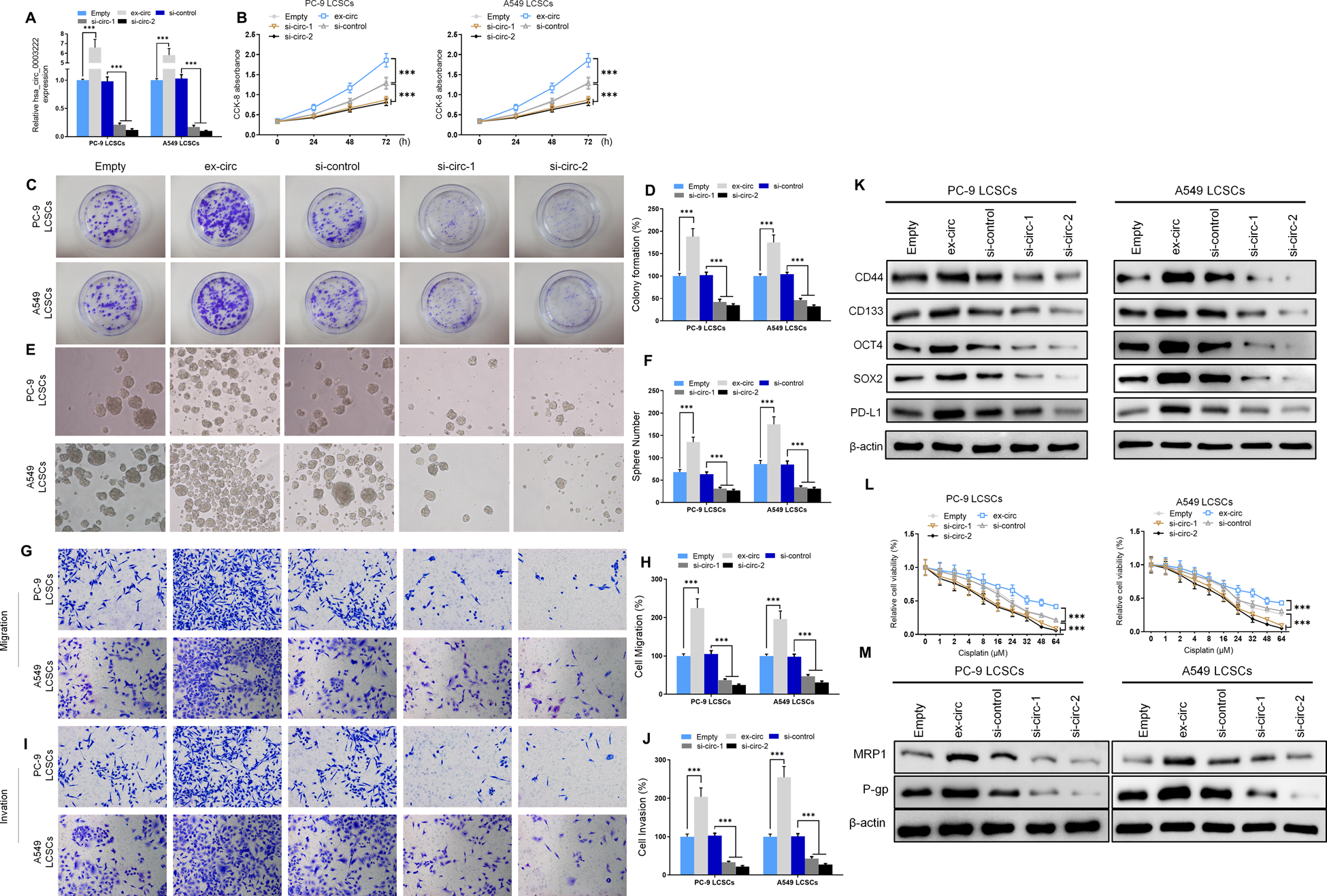
Fig. 2: Silencing of hsa_circ_0003222 blocked NSCLC cell proliferation and stemness.

A RT-qPCR demonstrating hsa_circ_0003222 level in PC9 and A549 lung cancer stem cells (LCSCs). B CCK8 assays presented cell proliferation at different times. C, D Colony formation assay showing proliferation in LCSCs. E, F Spheroid formation was assessed in LCSCs. G–J Cells migration and invasion were detected by Transwell assay. K Western blot demonstrating CD44, CD133, OCT4, SOX2, and PD-L1 levels in LCSCs. L CCK8 assays presented cell proliferation in response to different concentrations of cisplatin. M Western blot demonstrating MRP1 and P-gp levels in LCSCs. Data were shown as mean ± SD; ***P < 0.001.