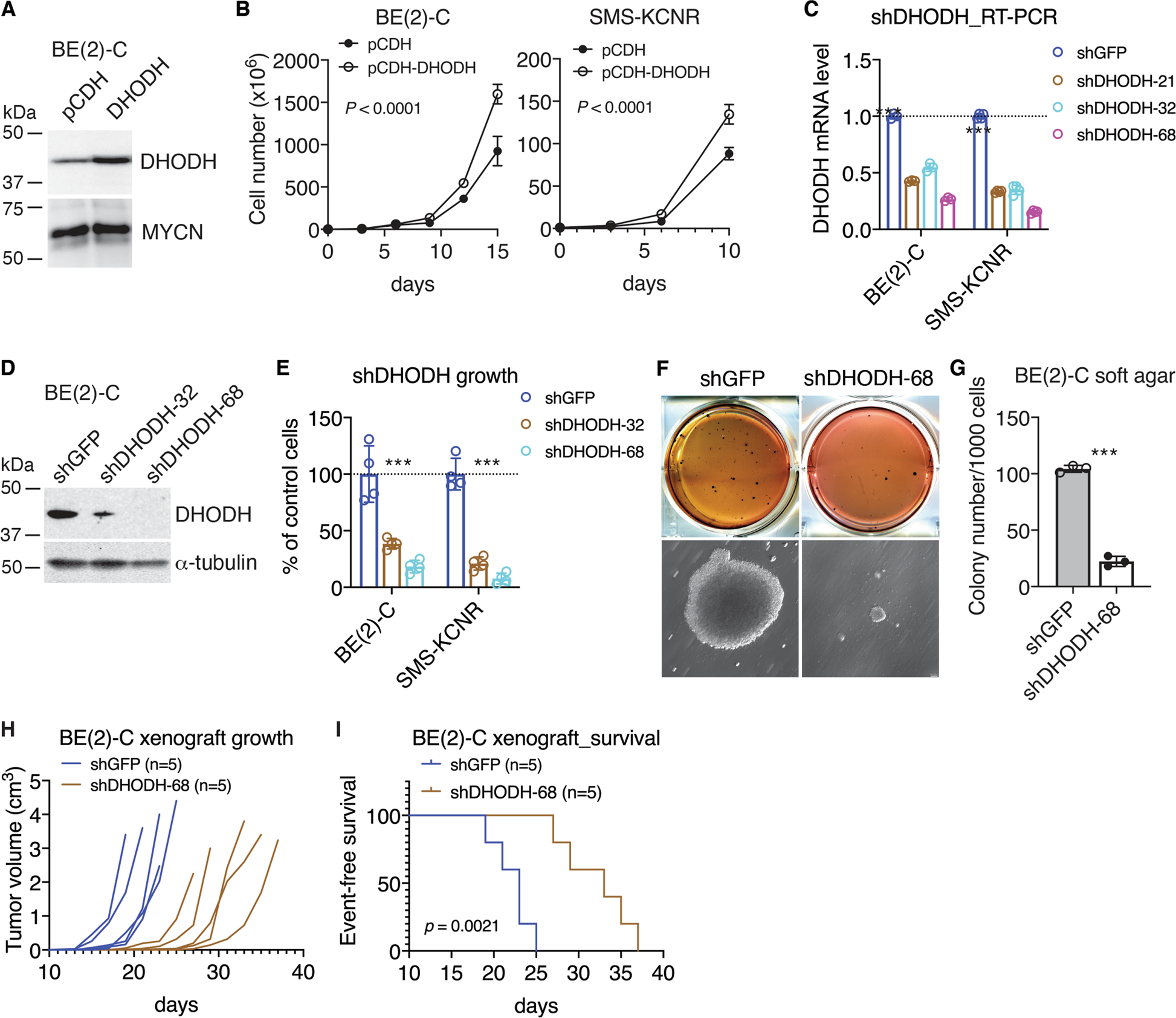
Fig. 3: High DHODH expression is required for neuroblastoma cell proliferation and tumorigenicity.

A Immunoblot analysis of DHODH expression in vector control and DHODH-overexpressing BE(2)-C cells. MYCN levels are shown as loading control. B Cell-growth assay of vector control and DHODH-overexpressing MYCN-amplified cell lines. Data are mean ± SD (n = 4). P values were determined by ANOVA. C, D qRT-PCR (C) and immunoblot (D) analyses of DHODH expression in MYCN-amplified cell lines expressing shRNA to GFP or DHODH. Data in (C) are mean ± SD (n = 4). P values were determined by two-tailed Student’s t-test. ***P < 0.001. α-tubulin levels are shown as loading control (D). E Cell-growth assay of MYCN-amplified cell lines without (shGFP) or with DHODH knockdown (shDHODH) for four days. Data are mean ± SD (n = 4). P values were determined by two-tailed Student’s t-test. ***P < 0.001. F, G Soft-agar clonogenic assay of BE(2)-C cells without (shGFP) or with DHODH knockdown (shDHODH). Data in (G) are mean ± SD (n = 3). P values were determined by two-tailed Student’s t-test. ***P < 0.001. H, I Tumor growth (H) and event-free survival (I) curves for mice bearing xenografts of BE(2)-C cells without (shGFP) or with DHODH knockdown (shDHODH). Log-rank test P value is indicated (I).