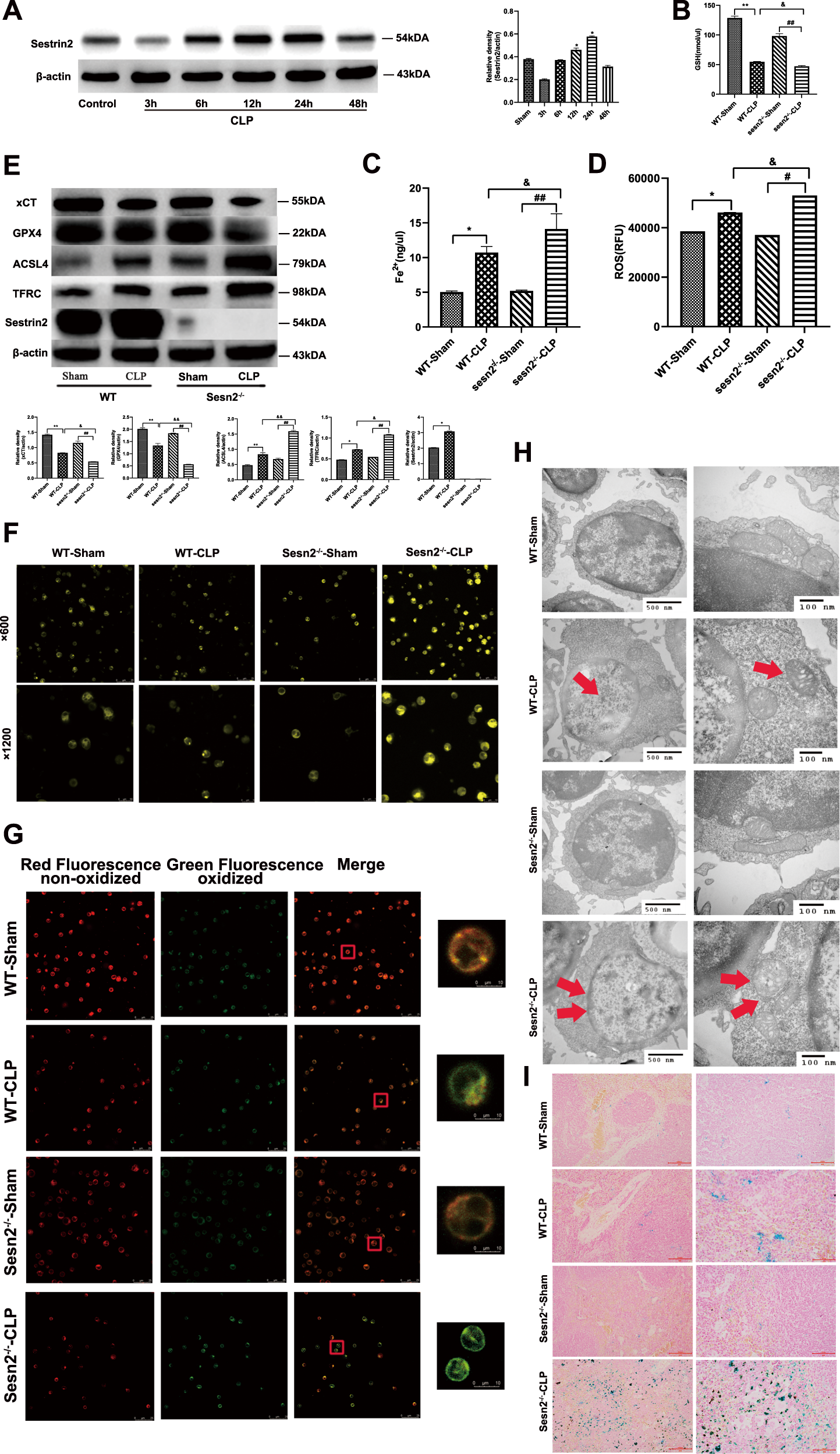
Fig. 5: Sesn2 protects DCs from ferroptosis in septic mice with CLP.
From: Sestrin2 protects dendrite cells against ferroptosis induced by sepsis

Mice underwent a CLP procedure or sham operation. A Protein expression of Sesn2 was detected by immunoblotting at various time points of CLP. B–D Detection kits were used to assess intracellular levels of GSH, Fe2+, and ROS in DCs 24 h after the operation. E Sesn2 and ferroptosis-associated proteins including xCT, GPX4, ACSL4, and TFRC were assessed by Western blotting after CLP. F Confocal laser scanning microscopy was employed to evaluate overloaded iron in DCs by fluorescence brightness labeled with FerroOrange probes (×600 and ×1200), scale bar = 25 μm, scale bar = 10 μm. G Ferroptosis-induced lipid peroxidation after CLP surgery for 24 h exhibited green fluorescence, while DCs in the control group were signed in red (×600 and ×1200), scale bar = 25 μm, scale bar = 10 μm. H Representative morphological alterations in cytoplasmic dilatation, shrunken volume of mitochondria, and mitochondrial cristae dysfunction in DCs induced by ferroptosis after CLP were examined by transmission electron microscopy (500 nm and 100 nm). I Iron deposition in splenic tissue of CLP mice was detected by prussian blue staining, which presented as brillant blue with a reunion distribution. The results were displayed for three repetitions as the mean ± SD. *P < 0.05, **P < 0.01 vs. the WT-control group; #P < 0.05, ##P < 0.01 vs. the Sesn2−/−-control group; &P < 0.05, &&P < 0.01 as the Sesn2−/−-CLP group vs. the WT-CLP group (n = 3 per group).