Fig. 5: Oncogenicity of NSUN2 partly relies on m5C modification.
From: NSUN2 modified by SUMO-2/3 promotes gastric cancer progression and regulates mRNA m5C methylation

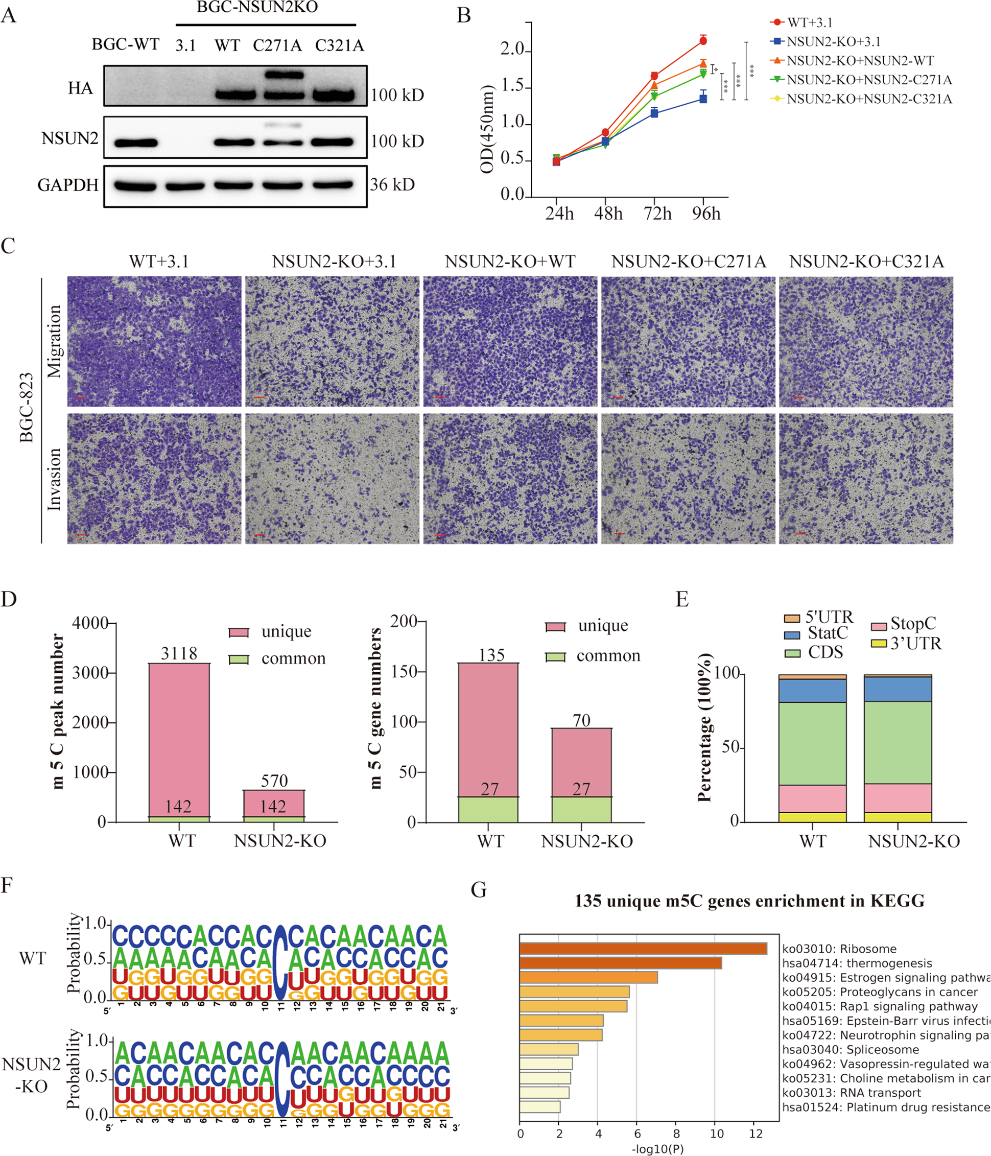
A The C271A and C321A mutant constructs of NSUN2 were detected in NSUN2-knockout BGC-823 cells via western blot. B and C The proliferation and migration-rescue assays of NSUN2 as well as its mutants’ overexpression in NSUN2 knockout BGC-823 cells. Scale bar, 100 μm. D Bis-Seq determined the m5C peak numbers and m5C genes in WT and NSUN2-knockout BGC cells. E Distribution of mRNA m5C sites in GC. F m5C sequence frequency logo in GC transcripts. G Bar graph of enriched KEGG terms across unique m5C-modified genes in the WT group. Scale bar, 10 μm. *P < 0.05, **P < 0.01, and ***P < 0.001.