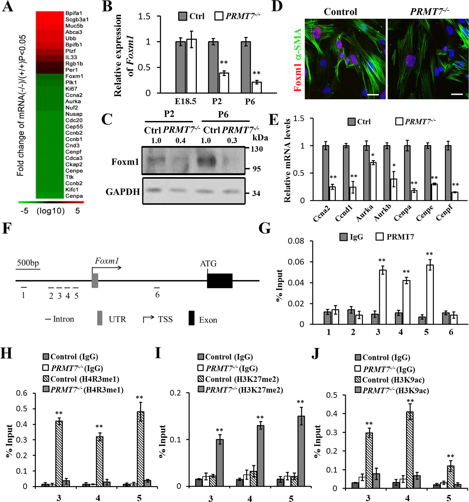
Fig. 5: Epigenetic activating of Foxm1 by PRMT7.

A RNA-sequencing analysis showing representative genes that were differentially expressed between PRMT7−/− and control lung tissues. Red, upregulated genes; green, downregulated genes. B qRT-PCR analysis to validate the expression of Foxm1 in PRMT7−/− and control lung tissues at E18.5, P2, and P6. Gene expression levels were normalized to β-actin. Data were presented as mean ± SD. n = 5 biological replicates, **P < 0.01 (Student’s t-test). C Western blot analysis showing the decreased Foxm1 expression in PRMT7−/− lungs at P2 and P6; the relative Foxm1 levels are listed above. GAPDH was used as a loading control. The experiment was repeated three times with similar results. D Representative immunostaining images showing the decreased Foxm1 expression in isolated PRMT7−/− MYFs. Scale bars: 20 μm. E qRT-PCR validation of expression for levels of Foxm1 downstream genes. Gene expression levels were normalized to β-actin. Data were presented as mean ± SD. n = 6 biological replicates, *P < 0.05, **P < 0.01 (Student’s t-test). F Schematic diagrams of the mouse Foxm1 gene structure, with bars representing the regions examined by ChIP, white boxes represent exons; black lines represent introns. G–J ChIP assay performed with anti-PRMT7 (G), anti-H4R3me1 (H), anti-H3K27me2 (I), and anti-H3K9ac (J) antibodies, at indicated regions of the Foxm1 gene locus in control and PRMT7−/− lung tissues at P2, n = 5 animals for each group. All changes were normalized to inputs. The data shown are the mean ± SEM of three independent experiments. **P < 0.01 (Student’s t-test).