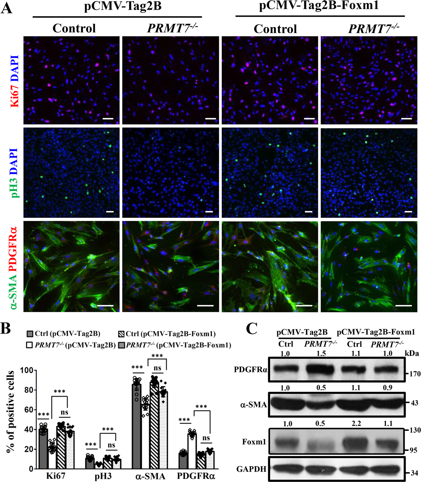
Fig. 6: Overexpression of Foxm1 rescues the proliferation and differentiation defects in PRMT7−/− myofibroblasts.

A Representative immunostaining images for Ki67, pH3, α-SMA, and PDGFRα in control and PRMT7−/− MYFs which were transfected with pCMV-Tag2B or pCMV-Tag2B-Foxm1. Note that both proliferation and differentiation were significantly rescued by Foxm1 overexpression in PRMT7-deficient MYFs. Scale bars: 20 μm. B Quantification of the number of Ki67+, pH3+, α-SMA+, and PDGFRα+ cells. Data were presented as mean ± SD. n = 15 fields from six biological replicates of three independent experiments. ns not significant, ***P < 0.001 (one-way ANOVA with Tukey’s test). C Western blots analysis showing elevated α-SMA and decreased PDGFRα expression after Foxm1 overexpression in cultured PRMT7−/− MYFs. The relative protein expression levels are listed above. GAPDH was used as a loading control. The experiment was repeated three times with similar results.