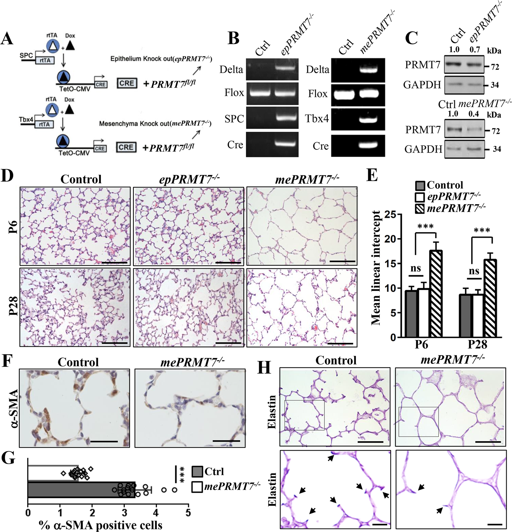
Fig. 7: Conditional knockout of PRMT7 in lung mesenchyme recapture the global PRMT7-knockout phenotypes.

A Schematic of the specifically knockout strategy used to delete the PRMT7 gene in lung mesenchyme or epithelium lineages. In triple-transgenic mice (epPRMT7−/− or mePRMT7−/−), rtTA is expressed in epithelium or mesenchyme under the control of SPC or Tbx4 promoter, respectively. In the presence of doxycycline (Dox), rtTA binds to the tetO-CMV promoter to activate Cre-recombinase expression, resulted in recombination and deletion of PRMT7 gene in PRMT7fl/fl mice. B PCR genotyping of the offspring from epithelium PRMT7-knockout (epPRMT7−/−) and mesenchyme PRMT7-knockout (mePRMT7−/−). C Western blotting showing downregulated PRMT7 expression levels in epPRMT7−/− and mePRMT7−/− lung tissues. The relative PRMT7 expression level was listed above. GAPDH was served as a loading control. D Representative H&E staining images from epPRMT7−/− and mePRMT7−/− lung tissues at P6 and P28. Scale bars: 100 μm. E Quantitated bar graphs of the mean linear intercept. The mean free distance in airspaces was significantly larger in mePRMT7−/− lungs at P6 and P28, but no difference between control and epPRMT7−/− mice. Data were shown as mean ± SD. n = 8 mice per genotype. ns not significant, ***P < 0.001 (one-way ANOVA with Tukey’s test). F Representative staining images showing decreased α-SMA expression in lung tissues of mePRMT7−/− at P6. Scale bars: 50 μm. G the quantification result of α-SMA positive cells as shown in (F). The α-SMA+ cells located in alveolar regions were quantified. Data were presented as mean ± SD. n = 15 fields from six mice per genotype. ***P < 0.001 (Student’s t-test). H Representative elastin staining images from lung tissue of control and mePRMT7−/− mice. Scale bars: 50 μm. The boxed area was magnified below. Arrows indicate a positive elastin signal.