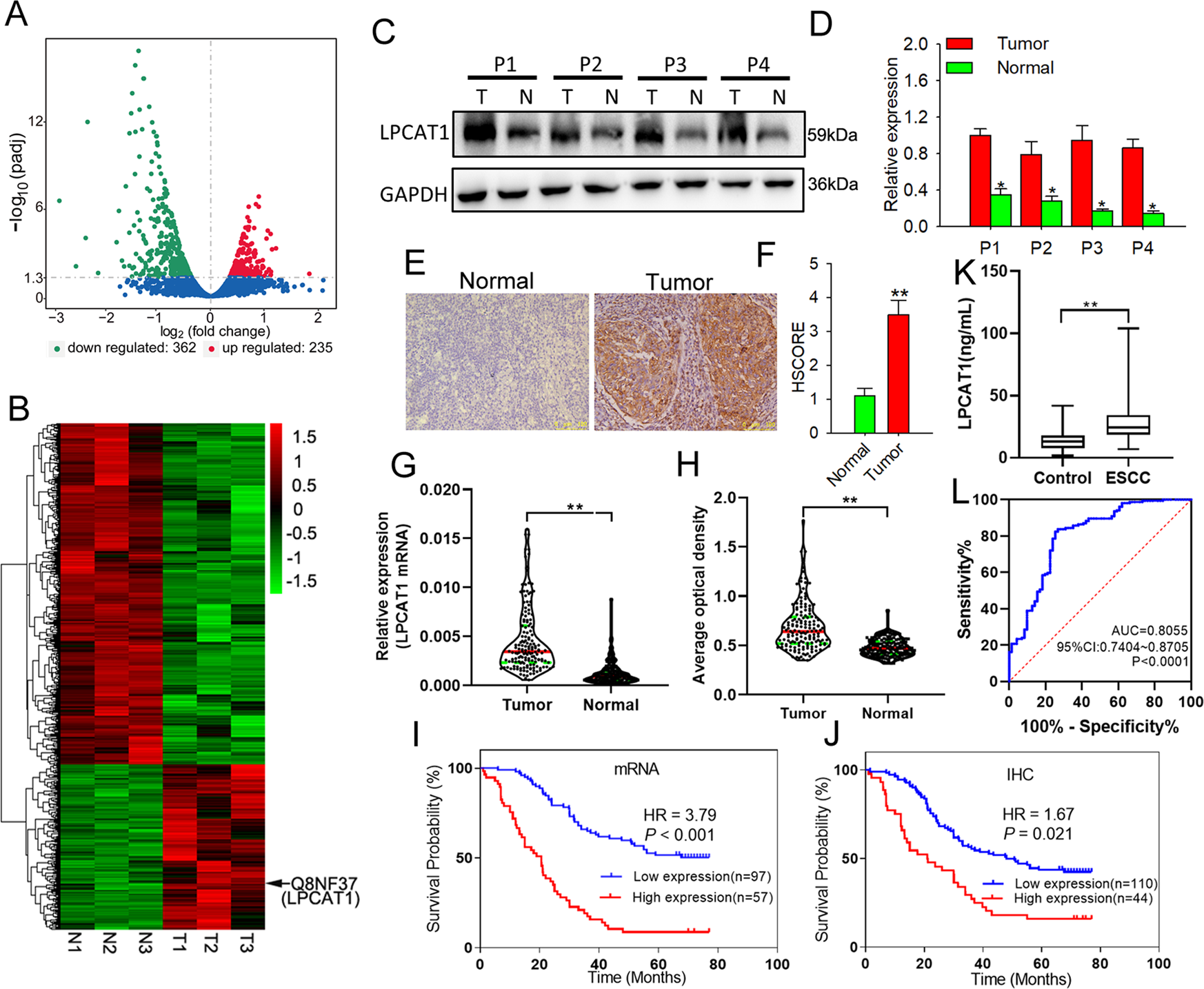
Fig. 1: LPCAT1 is highly upregulated in esophageal squamous cell carcinoma and correlates with poor patient prognosis.

A Volcano plot compared the expression fold changes of the genes for ESCC tissues versus adjacent normal tissues. The red dots represent the genes with significantly changed expression level. B Clustered heat map for all genes with altered expression, with rows representing gene and columns representing tissues. C, D Expression levels of LPCAT1 in ESCC tumor and normal tissues were determined using western blotting analysis. Data are shown as relative expression means and P value from three independent experiments. E Expression levels of LPCAT1 in tumors were determined using immunohistochemistry analysis. Histograms show the means and P value from three independent experiments. F Statistical analyses of the LPCAT1 in tumor tissues. G The mRNA of LPCAT1 in 185 ESCC and normal tissues was determined using qRT-PCR, **P < 0.01 via unpaired t test. H The protein of LPCAT1 in 185 ESCC and normal tissues was determined using immunohistochemistry analysis, **P < 0.01 via unpaired t test. I Statistical analyses of the association between LPCAT1 expression and survival in patients with ESCC. J Statistical analyses of the association of LPCAT1 expression with survival probability in ESCC patients. K Serum LPCAT1 levels in 71 healthy subjects and 154 patients with ESCC. P < 0.01 via unpaired t test. L ROC curve analysis of the value of LPCAT1 in ESCC diagnosis. *P < 0.05. **P < 0.01.