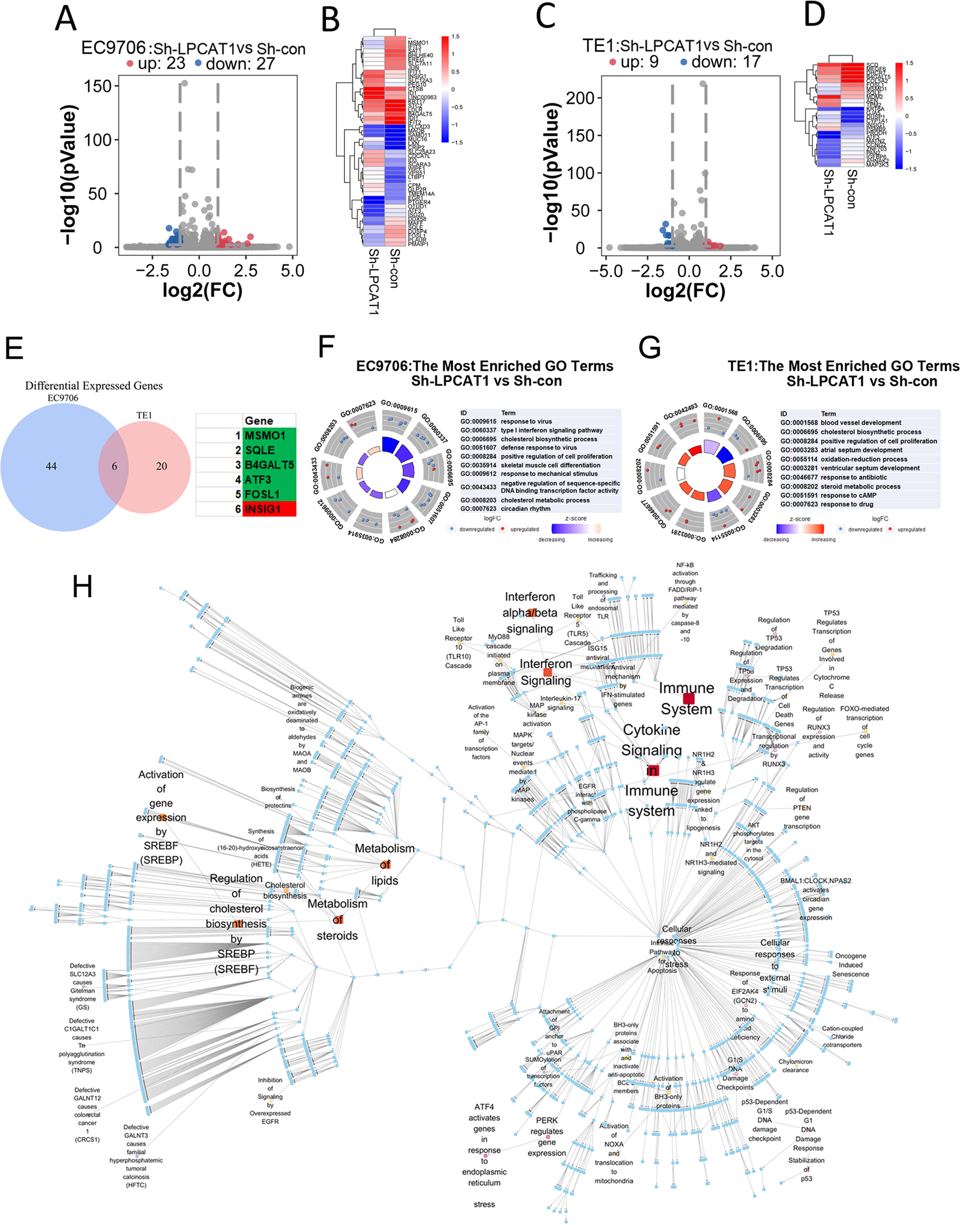
Fig. 4: LPCAT1 promote the expression of cholesterol synthesis signal pathway genes in esophageal squamous cell carcinoma.

A Volcano plots showing that, among differentially expressed genes, 23 were upregulated and 27 were downregulated in EC9706 cells after knockdown of LPCAT1. B A cluster heat map was used to show the expression variations of these gene transcripts in EC9706 cells. C Volcano plots illustrating that, among differentially expressed genes, 9 were upregulated and 17 were downregulated in TE1 cells after knockdown of LPCAT1. D A cluster heat map was used to show the expression variations of these gene transcripts in TE1 cells. E Venn analysis of genes with altered expression in EC9706 and TE1 cells after knockdown of LPCAT1. F, G All of the genes altered in EC9706 and TE1 cells were subject to GO analysis. H All genes with altered expression were enriched and analyzed by human gene signaling pathway.