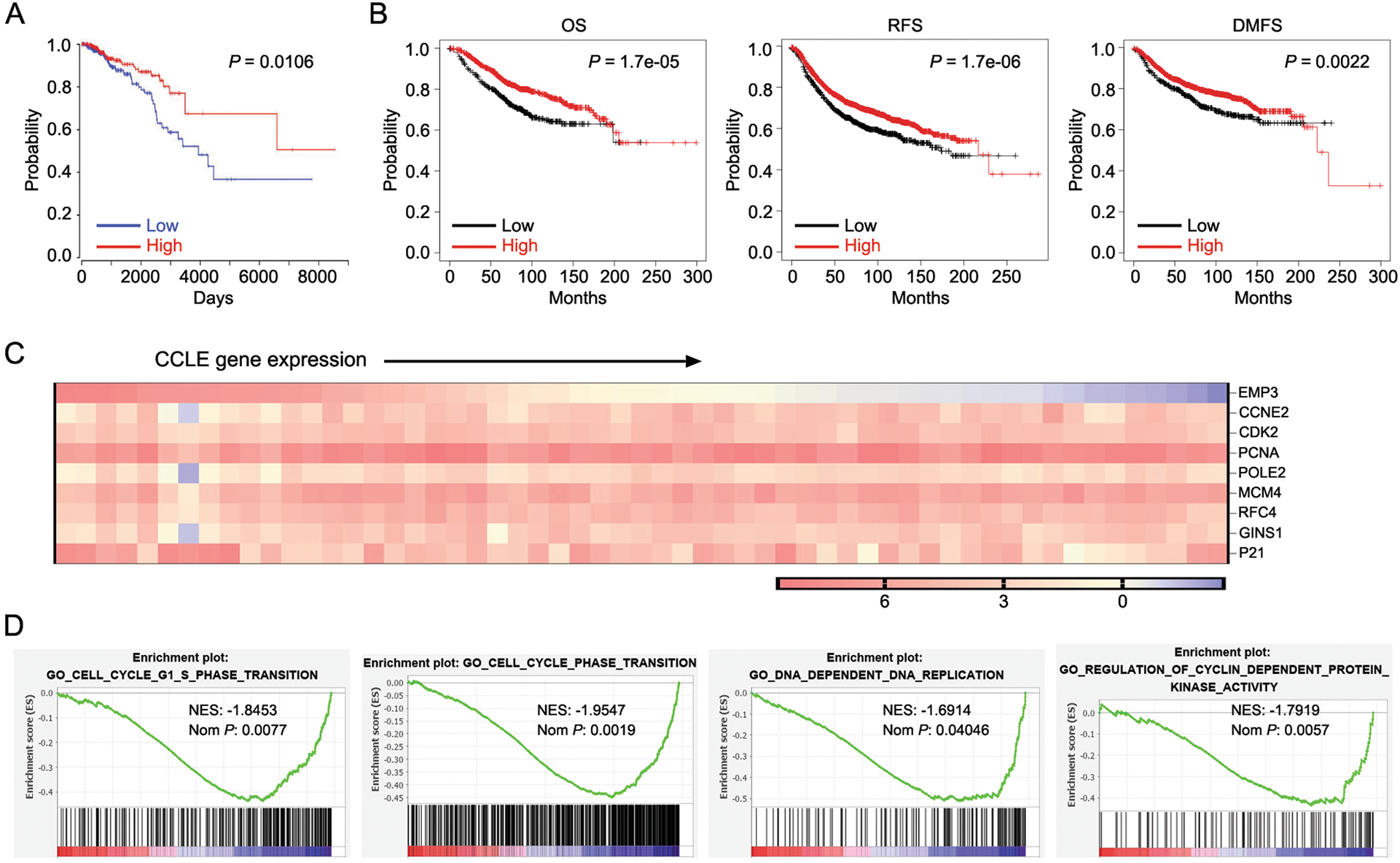
Fig. 1: In silico analysis suggests EMP3 as a tumor suppressor in breast cancer.

A The association of EMP3 with OS was analyzed in the TCGA database. B The association of EMP3 with OS, RFS, and DMFS was analyzed in Kaplan–Meier plotter website. C A heat map was generated from the CCLE database demonstrating the correlation of EMP3 with factors related to the S-phase. D Go analysis of the gene pathways differentially expressed between EMP3-high and EMP3-low breast cancer samples in the TCGA database was performed. Four representative GSEA-enrichment plots were shown.