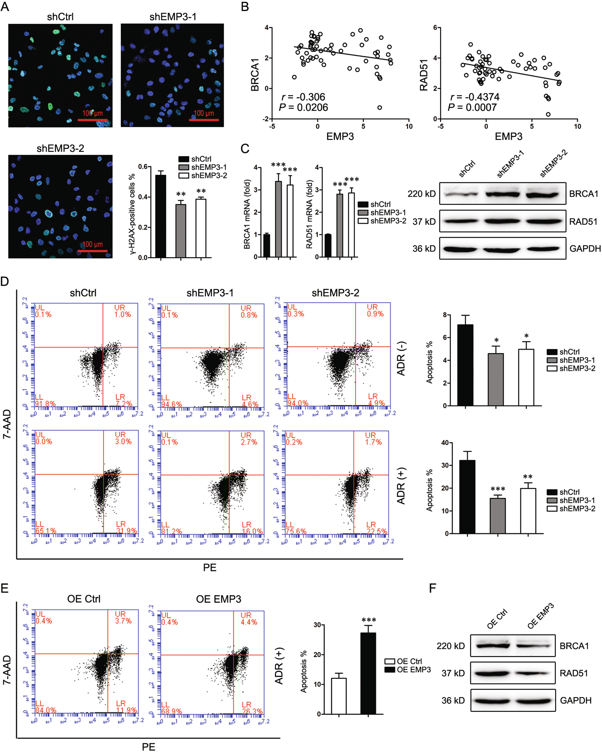
Fig. 3: EMP3 impairs DNA damage repair and enhances chemo-sensitivity.

A γ-H2AX expression in MDA-MB-231 cells was detected by Immunofluorescence staining 48 h after treatment with ADR (500 nM). Mean ± SD, n = 3. **P < 0.01, vs shCtrl. B CCLE database was interrogated for EMP3, BRCA1, and RAD51 expression. Correlation between two genes in a total of 57 breast cancer cell lines was analyzed by Pearson statistics. C BRCA1 and RAD51 expression in MDA-MB-231 cells were detected by western blot and real-time PCR. Mean ± SD, n = 3. ***P < 0.001, vs shCtrl. D Death of MDA-MB-231 cells was detected by flow cytometry 48 h after treatment with or without ADR (500 nM). Mean ± SD, n = 3. *P < 0.05, **P < 0.01, ***P < 0.001, vs. shCtrl. E Death of MCF7 cells was detected by flow cytometry 48 h after treatment with ADR (500 nM). Mean ± SD, n = 3. ***P < 0.001, vs. OE Ctrl. F BRCA1 and RAD51 expression in MCF7 cells were detected by western blot.