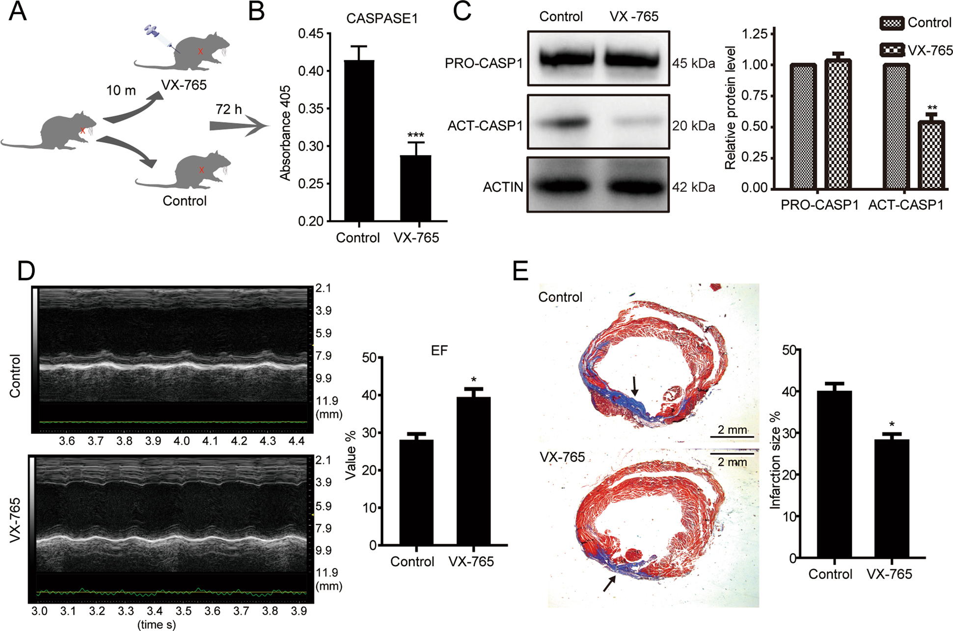
Fig. 4: VX-765 treatment significantly reduces the infarction region of AMI.
From: Pyroptosis inhibition improves the symptom of acute myocardial infarction

A Schematic diagram of the VX-765 treatment of AMI model. B Caspase1 activity is significantly decreased at 72 h AMI samples with VX-765 treatment (n = 3, ***P < 0.001, Student’s t test). C VX-765 treatment decreases the protein level of ACT-CASP1 not PRO-CASP1. Left: Western blotting analysis of pro-CASPASE1 and active-CASPASE1. Right: Quantification of pro-CASPASE1 and active-CASPASE1 of the Western blotting results (n = 3, **P < 0.01, Student’s t test). D Echocardiography results show the rescue effect of VX-765 treatment on AMI (n = 3, *P < 0.05, Student’s t test). E VX-765 treatment decreases the infarction region. Left: Masson staining results show the reduced size of the infarction region with VX-765 treatment. Arrows indicate the infarction region (blue). Right: quantification of the infarction region indicates VX-765 treatment significantly reduces the infarction region (n = 3, *P < 0.05, Student’s t test).