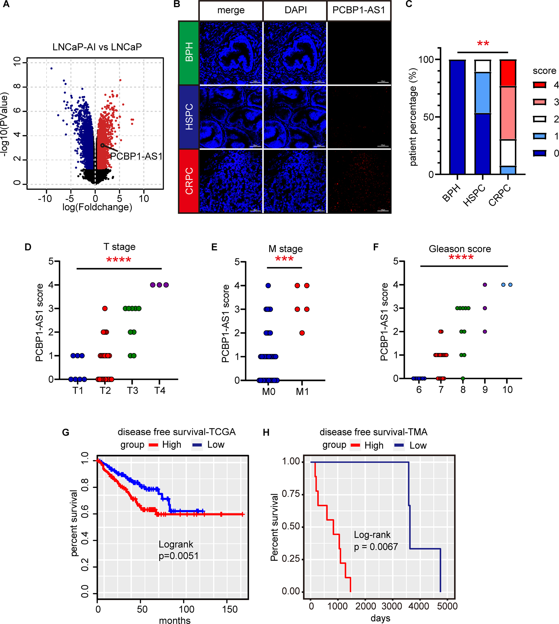
Fig. 1: Clinical investigation of PCBP1-AS1 in prostate cancer.
From: LncRNA PCBP1-AS1-mediated AR/AR-V7 deubiquitination enhances prostate cancer enzalutamide resistance

A Volcano plot of gene expression fold change and P value in GSE124291 (LNCaP-AI versus LNCaP). Red dots refer to genes upregulated in LNCaP-AI, blue dots refer to genes upregulated in LNCaP. B RNA-Scope results using TMA. Red dots in the “PCBP1-AS1” column refer to the expression of PCBP1-AS1 in indicated patient tissue. C Summary of the score in RNA-scope. The scoring is carried out in accordance with ACD’s corresponding specification standards. D–F The comparison results of T stage, M stage, and Gleason score of patients in TMA. ANOVA is used to calculate P value. G, H Kaplan–Meier survival plot of patients in TCGA database and TMA. Groups are divided by the median expression or RNA-scope score of PCBP1-AS1. Significance: *P<0.05, **P<0.01, ***P<0.001, ****P<0.0001.