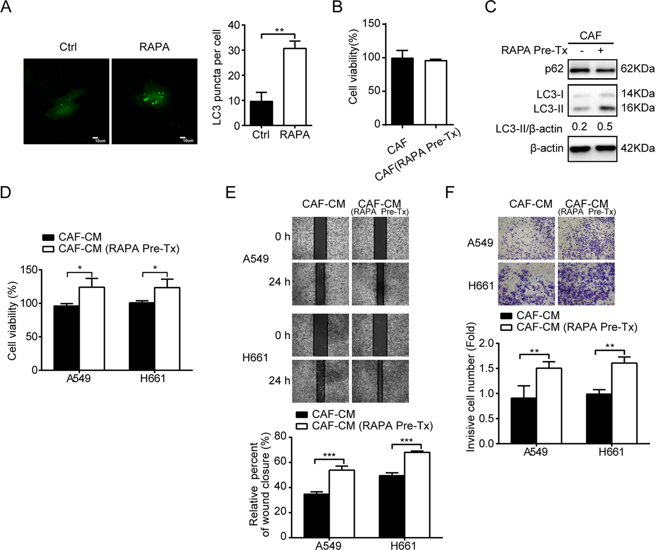
Fig. 3: Autophagy activation enhances the promoting effect of CAFs on lung cancer cell migration and invasion.

A CAFs were treated with RAPA (100 nM) for 2 h. The LC3 puncta patterns were observed under a confocal microscope. Scale bar, 10 μm. B CAFs were treated with RAPA (100 nM) for 2 h. CAFs viability was examined. C CAFs were treated with RAPA (100 nM) for 2 h. The LC3 and p62 expressions were detected by western blotting. D CAFs were treated with RAPA (100 nM) for 2 h. Cell viability was examined. E CAFs were pretreated with RAPA (100 nM) for 2 h. Medium was replaced with fresh medium and CAF-CM was collected after 48 h, and added to lung cancer cells. Cell migration was assessed by the wound healing assay. F CAFs were treated with RAPA (100 nM) for 2 h. CAF-CM was collected and added to lung cancer cells. Cell invasion was assessed by transwell assay. Representative photographs were presented (×400 magnification). Data represent the mean ± SD from three independent experiments. Columns, mean; bars, SD. *p < 0.05, **p < 0.01, ***p < 0.001. Pre-Tx pretreatment.