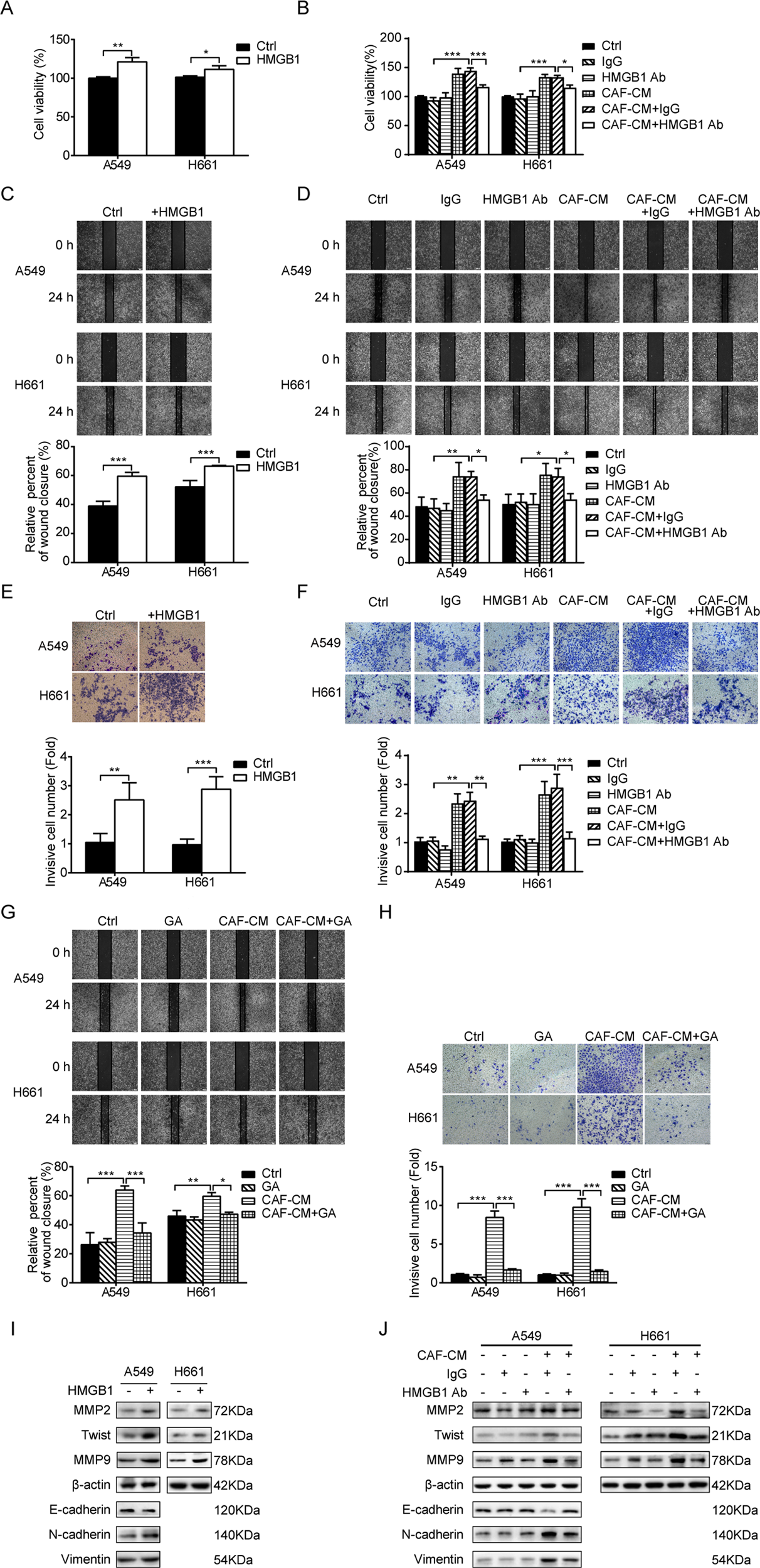
Fig. 6: HMGB1 mediates the effect of CAFs on lung cancer cell migration and invasion.

A Lung cancer cells were treated with recombinant HMGB1 (50 ng/mL) for 48 h. Cell viability was examined. B Lung cancer cells were treated with CAF-CM containing HMGB1 neutralizing antibody for 48 h. Cell viability was examined. C, D Recombinant HMGB1 (50 ng/mL) or HMGB1 neutralizing antibody was added to culture medium. Cell migration was assessed by wound healing assay. E, F Recombinant HMGB1 (50 ng/mL) or HMGB1 neutralizing antibody was added to culture medium. Cell invasion was assessed by transwell assay. G Glycyrrhizin (glycyrrhizic acid, GA) (1 mM) was added to CAF-CM. Cell migration was assessed by the wound healing assay. H GA (1 mM) was added to CAF-CM. Cell invasion was assessed by transwell assay. I Lung cancer cells were treated with recombinant HMGB1 (50 ng/mL) for 24 h. The gene expressions were detected by western blotting. J Lung cancer cells were cultured in CAF-CM containing HMGB1 neutralizing antibody for 24 h. The gene expressions were detected by western blotting. Data represent the mean ± SD from three independent experiments. Columns, mean; bars, SD. *p < 0.05, **p < 0.01, ***p < 0.001. Ctrl control.