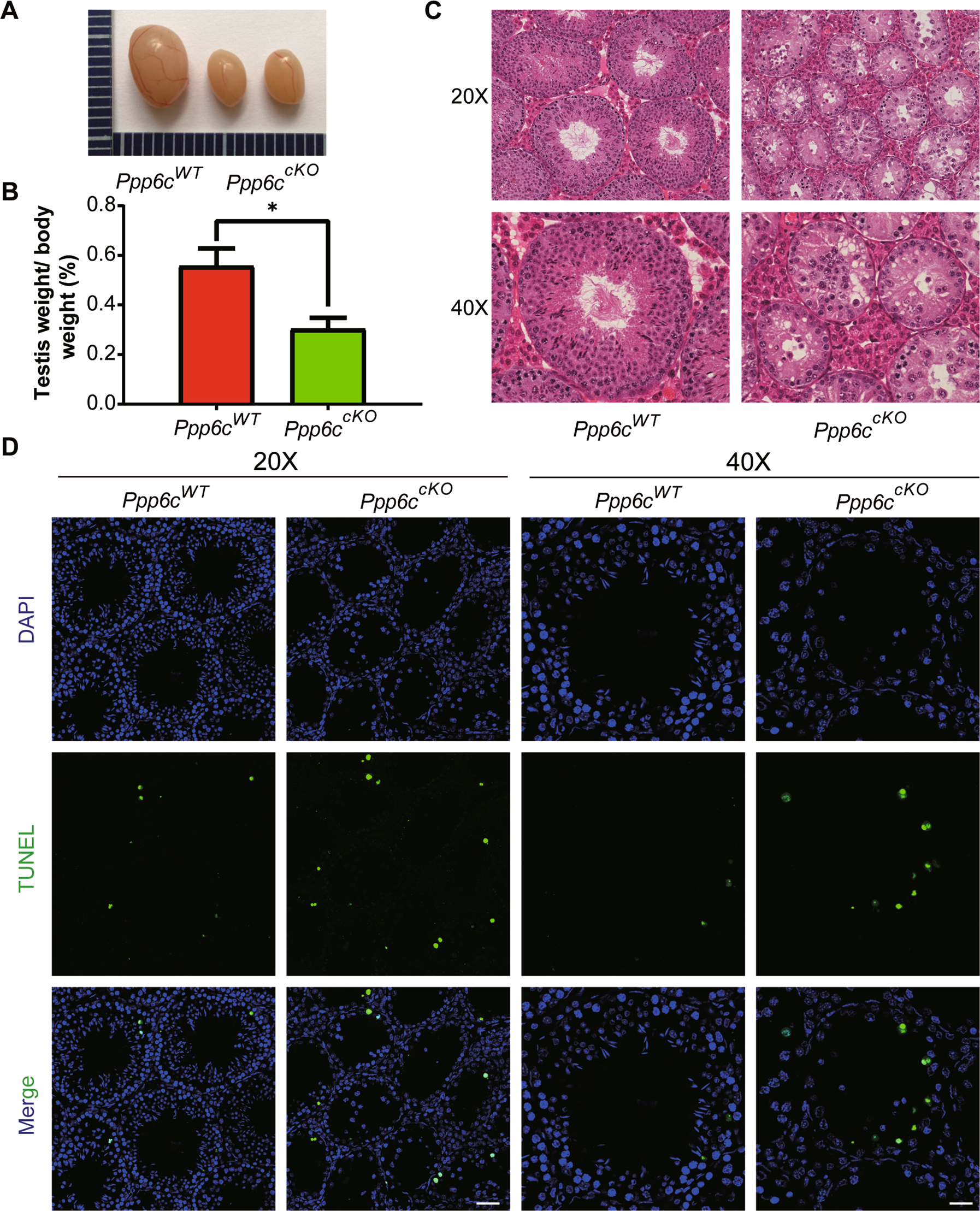
Fig. 3: PPP6C knockout in mouse Sertoli cells by AMH-Cre results in testicular atrophy and the apoptosis of germ cells.

A The testes of Ppp6ccKO were smaller than those of the Ppp6cWT (8-week-old, the same as below). B Testis weight to body weight ratio of Ppp6cWT and Ppp6ccKO mice (n = 3). Data are presented as the mean ± SEM. P < 0.05(*), 0.01(**) or 0.001(***). C Histological analysis of the seminiferous tubules of the Ppp6cWT and Ppp6ccKO mice. Scale bar: (top) 100 μm; (bottom) 50 μm. D TUNEL immunofluorescence staining of the testes of Ppp6cWT and Ppp6ccKO. Scale bar: (left) 50 μm, (right) 20 μm. Green: TUNEL positive signal; Blue: DAPI. At least 3 mice (8-week-old) of each genotype were used for analysis.