Fig. 5: Metformin enhances sensitivity to MTX in patient-derived organoids by decreasing the DHFR level.
From: Metformin sensitises hepatocarcinoma cells to methotrexate by targeting dihydrofolate reductase

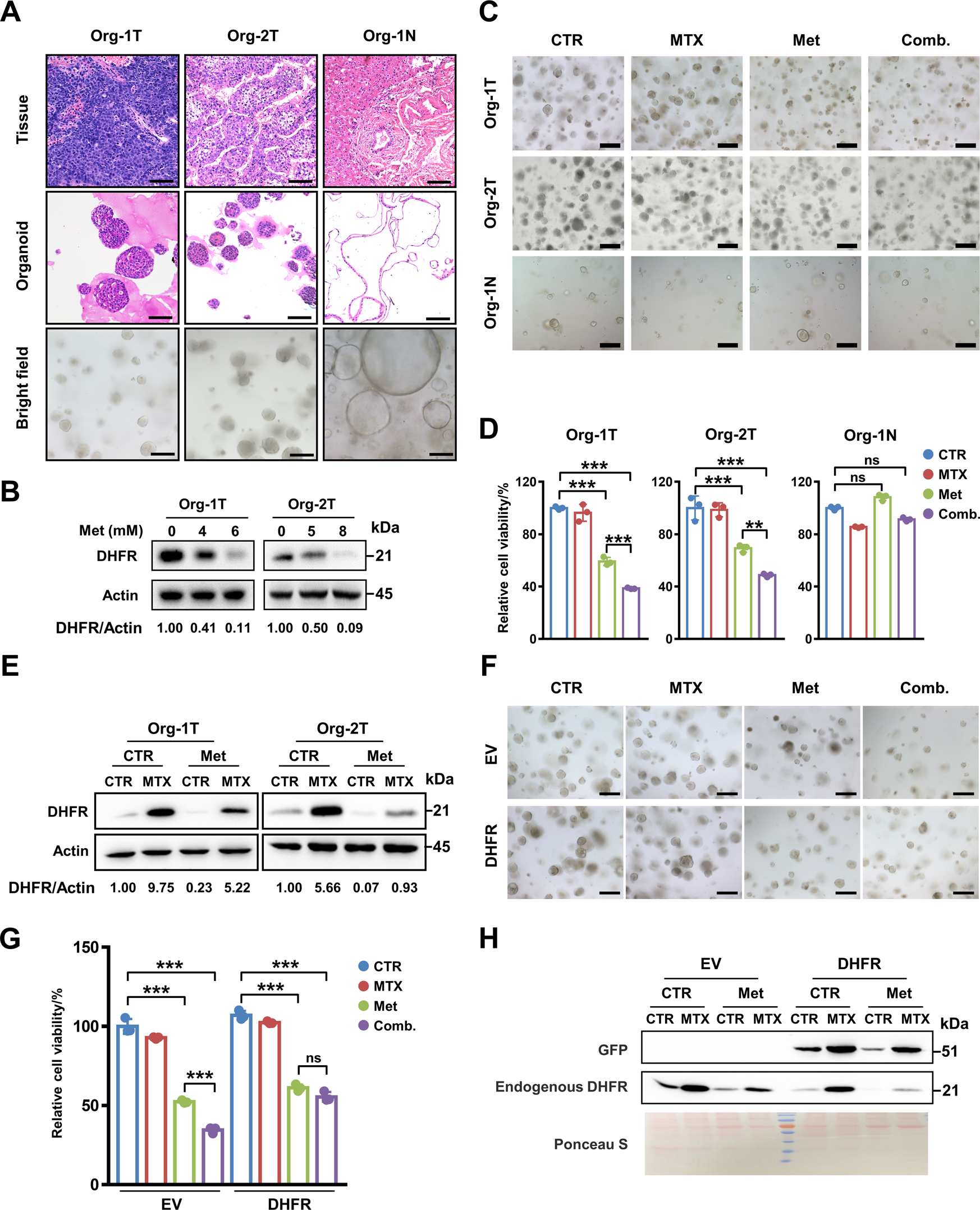
A H&E staining of original tissue and organoids; bright-field images of Org-1T, Org-2T and Org-1N. Scale bar, 50 μm for H&E staining images and 100 μm for bright field images. B Western blot analysis of DHFR expression in Org-1T and Org-2T under treatment with different doses of metformin as indicated. C–E Org-1T, Org-2T and Org-1N were treated with DMSO, MTX (15 nM for Org-1T and 30 nM for Org-2T and Org-1N), metformin (4 mM for Org-1T and 5 mM for Org-2T and Org-1N) or a combination of MTX and metformin for 6 days. Then, representative bright-field images (C), relative cell viability (D) and DHFR expression in Org-1T and Org-2T (E) were analysed. Org-1N was differentiated into hepatocytes before treatment. Scale bar, 100 μm. F–H Org-1T expressing GFP-EV or GFP-DHFR was treated with DMSO, MTX (15 nM), metformin (4 mM) or a combination of MTX and metformin for 6 days. Then, representative bright-field images (F), relative cell viability (G) and expression levels of GFP and endogenous DHFR (H) were analysed. Scale bar, 100 μm. Ponceau S staining was used as the loading control. Band intensities for protein expressions in the western blot assay were quantitated by ImageJ and normalised to Actin. Data are presented as the mean (±SD) values. Statistical significance was assessed by ANOVA followed by Tukey’s multiple comparisons test or non-parametric test. ** and *** indicate P < 0.01 and 0.001, respectively, compared between the indicated groups. ‘ns’ indicates no significant difference between the indicated groups.