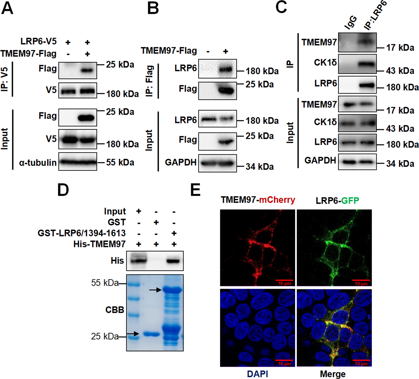
Fig. 1: TMEM97 directly interacts with LRP6.

A HEK293T cells were cotransfected with LRP6-V5 and TMEM97-Flag expression plasmids. The lysates were immunoprecipitated with anti-V5 beads. Immunoblotting was performed using the indicated antibodies. B The expression vector for TMEM97-Flag was transfected into HEK293T cells and immunoprecipitation was performed using anti-Flag beads. Immunoblotting was performed by using the indicated antibodies. C Immunoprecipitation of HEK293T cell lysates was performed using control IgG or anti-LRP6 antibody. Immunoblotting was carried out using the indicated antibodies. The images shown are representative of data generated in at least three independent experiments. D The in vitro interaction between TMEM97 and LRP6 was detected by a GST pull-down assay. Purified His-TMEM97 fusion protein was incubated with GST and GST-LRP6/1394-1613 fusion protein. Fusion protein-bound glutathione-agarose beads were analyzed by immunoblotting with anti-His antibody and the corresponding gels were stained with Coomassie brilliant blue (CBB). The arrows indicate proteins with correct molecular masses (bottom panel). E Representative images of LRP6-GFP and TMEM97-mCherry colocalization. Scale bar = 10 μm. HEK293T cells were transfected with TMEM97-mCherry and LRP6-GFP plasmids. The cells were fixed and stained with DAPI. The colocalization of LRP6-GFP and TMEM97-mCherry was detected using a ZEISS-LSM880 laser scanning confocal microscope.