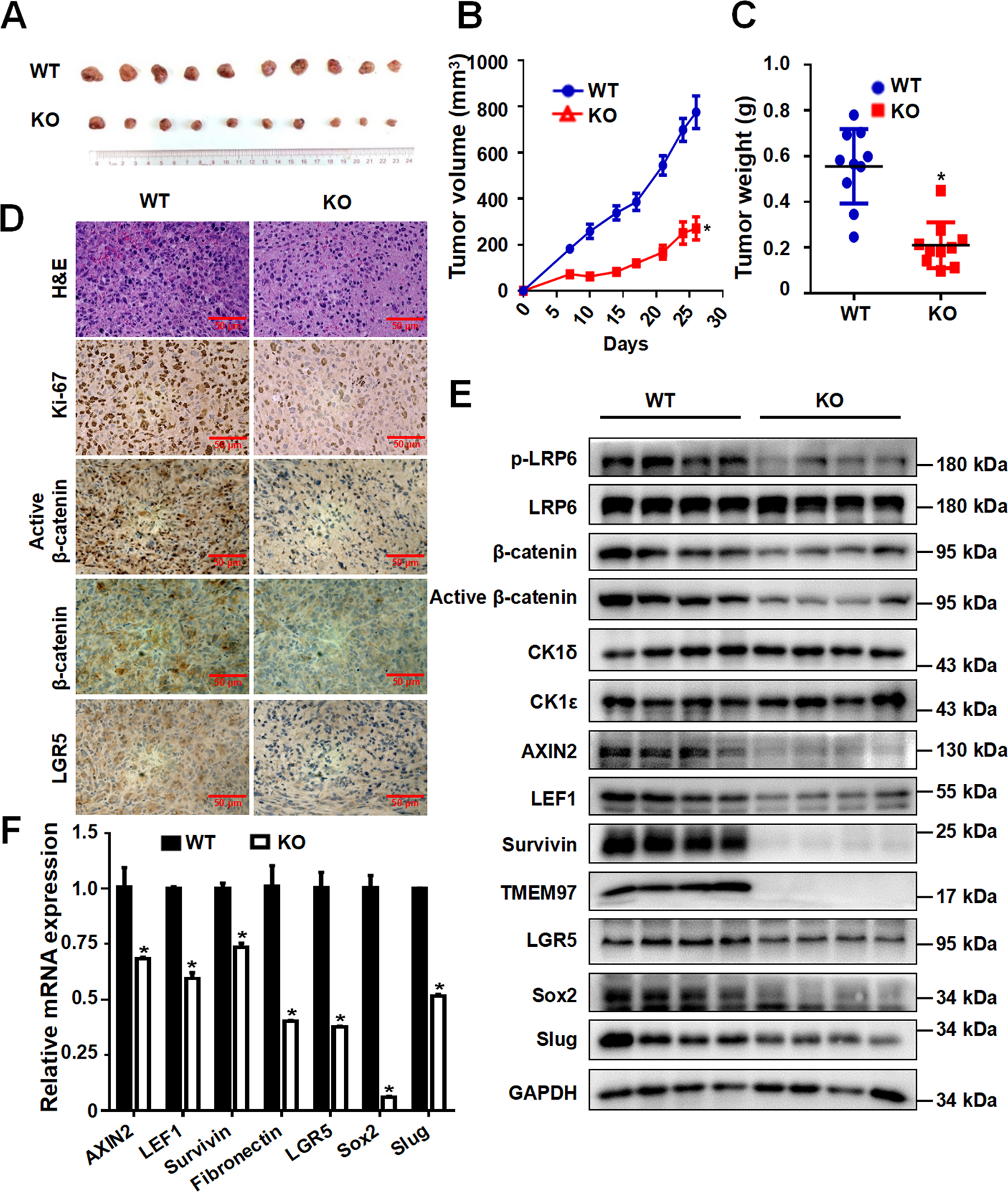
Fig. 8: TMEM97 Knockout inhibits tumor growth in vivo through downregulating Wnt/β-catenin signaling in MDA-MB-231 cell xenografts.

A Images of tumors from TMEM97 knockout group (KO) and the control group (WT). B Tumor volume. C Tumor weight. Each dot represents an individual mouse. D H&E staining, Ki-67 antibody staining, active β-catenin antibody staining, total β-catenin antibody staining, and LGR5 antibody staining. Scale bar = 50 μm. E The protein expression levels of phosphorylated LRP6, total LRP6, active β-catenin, total β-catenin, CK1δ, CK1ε, AXIN2, LEF1, survivin, TMEM97, LGR5, Sox2, and Slug in tumor samples were detected by immunoblotting. The images shown are representative of data generated in at least three independent experiments. F The mRNA expression levels of AXIN2, LEF1, survivin, fibronectin, LGR5, Sox2, and Slug were quantitated by real-time PCR. Data represent the mean ± SD (n = 3, *P < 0.05).